AUCTORES
Globalize your Research
Research Article | DOI: https://doi.org/10.31579/2637-8892/351
1 Istituto per lo Studio delle Psicoterapie (ISP), Via S. Martino della Battaglia 31, 00185, Rome, Italy.
2 Forensic Science Academy (FSA), Via Palmiro Togliatti 11, Castel San Giorgio, 84083, Salerno, Italy.
3 Università Mercatorum, Piazza Mattei 10, 00186, Rome, Italy.
4 Associazione neuroscienze cognitive clinica ricerca e intervento (ANCCRI), Via Avigliana 7/70 c/o Studio Tigmo, 10138, Torino (Italy).
5 Sapienza University of Rome, Piazzale Aldo Moro 5, 00185, Rome, Italy.
*Corresponding Author: Giulio Perrotta, Istituto per lo Studio delle Psicoterapie (ISP), Via S. Martino della Battaglia 31, 00185, Rome, Italy.
Citation: Giulio Perrotta, Antonio Marciano, and Stefano Eleuteri, (2025), Perrotta-Marciano Burnout Risk Interview 1 (Bori-1-V2): Validation
Study of A Psychometric Instrument Investigating The Risk Of Burnout In The Military And Public Safety Population, Psychology and Mental Health
Care, 9(9): DOI:10.31579/2637-8892/351.
Copyright: © 2025, Giulio Perrotta. This is an open access article distributed under the Creative Commons Attribution License, which permits unrestricted use, distribution, and reproduction in any medium, provided the original work is properly cited.
Received: 10 November 2025 | Accepted: 20 November 2025 | Published: 26 November 2025
Keywords: burnout; burnout syndrome; suicide risk; military; police; public security forces; professional service
Introduction: Burnout syndrome is widely studied in literature but there is still no questionnaire capable of combining the evaluation of both the risk of burnout and the associated suicidal risk. Materials and methods: The validation study was conducted by administering both BORI-1-v2 and BAT, to the selected population sample belonging to the Public Safety.
Results: In this study, a population of 167 individuals (150 m / 17 f), exercising military activities (aged 25-61 years; M: 44.5, SD: 7.6), were selected. KMO and EFA all show values above 0.500. Statistical comparison between BORI-1 and BAT showed good significance (p=0.021 and W=0.981), with a fair correlation matrix (r=0.842).
Conclusions: BORI-1 is effective as an early screening tool for burnout with a particular sensitivity to suicide risk. In the future, this questionnaire will be used with larger population samples, and with extension to other occupational types, such as health care, transportation, and night workers.
Running head. Validation study of BORI-1-v2
Perrotta-Marciano Burnout Risk Interview 1 (BORI-1). Burnout Assessment Tool (BAT). Maslach Burnout Inventory (MBI). Griffiths' Work Organization Assessment Questionnaire (WOAQ). Shirom-Melamed-Burnout-Measurement (SMBM).
Key Points. 1. BORI-1 is a psychometric instrument that, for the first time, investigates both the clinical and socio-affective, cultural and family dimensions of the interviewee, emphasizing all individual life dimensions. 2. BORI-1 investigates the clinical dimension of the interviewee, emphasizing the symptomatologic rationale described through personality traits according to the PICI-3 model. 3. BORI-1 can identify the risk of burnout, including premature burnout, and suicide risk related to the stressful work condition.
The term "burnout" literally means "exhaustion", thus describing the lack of energy, fatigue and unproductivity at work that a person develops in the workplace. It has been considered a clinical syndrome since the studies of Herbert Freudenberger, who defined it as a condition of mental and physical exhaustion that wears a person down due to chronic exposure to interpersonal stresses in the workplace (Maslach, 1976). Beginning with his studies, Maslach and Cherniss focused their research, arriving at the packaging of a psychometric questionnaire dedicated first to social and health care workers, and then spread to other fields, such as the military (Rodrigues et al., 2018; Cherniss, 1986). In the ICD-11 (with code QD85), burnout is defined as "a state of vital exhaustion due to work-related stress", although in several clinical contexts this construct is challenged as being confounding with work-related stress, if not characterized by emotional exhaustion, depersonalization and cynicism, ineffectiveness, and unsatisfactory job accomplishment (WHO, 2019; Korczak et al., 2010; Borgogni & Consiglio, 2005), as indicated by Maslach himself (Golonka et al., 2019; Maslach & Leiter, 2016). The presence or absence of this syndrome, therefore, can only be verified through batteries of tests (Magnavita, 2018), in addition to the analysis of personal and work dynamics, in the clinical interview, such as excessive workload, reduced decision-making autonomy, diminished or absent rewards, poor sense of belonging, inequity, and lack or absence of values and ties to the organization and colleagues (Leiter et al., 2016; Maslach, 2012). In particular, the most widely used psychometric tests include Burnout Assessment Tool (BAT), Maslach Burnout Inventory (MBI), Griffiths' Work Organization Assessment Questionnaire (WOAQ), and Shirom-Melamed-Burnout-Measurement (SMBM) (Borrelli et al., 2022; Michel et al., 2022; Schaufeli et al., 2020; Leiter et al., 2012; Maslach & Leiter, 2008; Griffiths et al., 2006; Cooper, 2002; Maslach et al., 1997; Rees & Cooper, 1994), partly because of the markedly increased suicide risk during a pandemic or the recent Covid-19 pandemic (Galanis et al., 2021; Avallone & Paplomatas; 2004). However, the testing landscape lacks a psychometric tool capable of identifying the risk of burnout (and quantifying it) in relation to the risk of suicide, as already well present in the literature (Perrotta et al., 2023a; Galanis et al., 2021; Rodrigues et al., 2018; Maslach & Leiter, 2016; Korczak et al., 2010); for this reason, BORI-1-v2 (Perrotta et al., 2023a) was designed to respond to this need and fill the literary and clinical-instrumental gap, in order to be able to offer not only the clinical picture but also the socio-affective, cultural and family one of the interviewee, structuring the clinical component according to a symptomatic logic described through personality traits. The objective of this study is to validate BORI-1-v2, using a representative population sample, related to the Public Safety and Defense sector (as data in this sector seem to be more swamped) (EI, 2015). The study aims to lay the groundwork for more in-depth and detailed research on a national scale, as well as including other professional categories, investigating the starting hypothesis whether it is possible to validate a psychometric tool capable of predicting burnout syndrome and the related suicidal risk from the symptoms described.
2.1. Methods
The methods used for this study, limited to the selected population sample, consist of the administration via Google Forms of the BORI-1-v2 and the Burnout Assessment Tool (BAT), Italian version, a psychometric tool with ideal characteristics for comparison with the first questionnaire, and therefore functional to proceed with data analysis for validation purposes. The following statistical analyses were performed: descriptive profile, comparison of means, KMO (measure of sampling adequacy - MSA), χ² (Barlett's test of sphericity), EFA (exploratory factor analysis, using the "maximum likelihood" extraction method in combination with a "promax" rotation), Pearson's r (BORI-BAT correlation matrix), W (Shapiro-Wilk normality test), paired T-test (with 95% confidence interval) and multivariate regression model. IBM SPSS software (28th edition) was used. P<0>
2.2. Materials
Two questionnaires were used for this research: the BORI-1-v2, for validation purposes, and the BAT (Italian version), for comparison with the first questionnaire. BORI-1 (Perrotta et al., 2023a) is structured into 6 sections, with a total of 50 items, usable for a population aged 18 to 75 years old. Section A consists of 15 items and is devoted to biographical information. Section B consists of 7 items and is devoted to personal information regarding neurotic symptoms suffered, in terms of anxiety, somatization, obsessions and behavioral addictions. Section C consists of 7 items and is devoted to personal information related to the dramatic symptoms suffered, in terms of depression, maniacally, theatricality, instability and attachment. Section D consists of 7 items and is devoted to personal information related to psychotic symptoms, in terms of delirium, paranoia, dissociation and hallucinations. Sections B, C and D are in line with Perrotta Integrative Clinical Interviews - 3 (PICI-3) (Perrotta, 2024ab; Perrotta, 2023b; Perrotta, 2023) and Perrotta Human Emotions Model - 2v2 (PHEM-2v2) (Perrotta et al., 2023cd), in that the BORI model argues that burnout syndrome is characterized by symptoms that by their nature are nurtured by the structure and personality function of the subject. These last two models refer to the investigation of the functional and dysfunctional personality profile, in a clinical key (PICI-3) and in an emotional key (PHEM-2v2) according to the studies of Giulio Perrotta (Perrotta et al., 2024ab, 2023abcd, 2022). Therefore, despite the presence of specific symptoms, each syndrome differs in its subjective manifestation and the impact of symptoms on quality of life (for example, a subject with a psychotic tendency will manifest more psychotic burnout symptoms, such as dissociation and paranoia). Section E consists of 11 items and is devoted to occupational information about one's own or others' behavior in the specific workplace, with indications of different daily dynamics. Finally, section F consists of 3 items and is devoted to personal information related to one's experiences with suicidal tendencies. Scoring involves a partial calculation of individual sections and an overall calculation, to detect burnout risk (and related suicidal risk) (Perrotta, 2020), with a minimum-maximum score of 0-240 points. The questionnaire can be viewed as an attachment to the publication by Perrotta, Marciano & Fabiano (2023a). BAT (Borrelli et al., 2022) is structured into 33 items (Italian version), divided into primary symptoms (exhaustion, mental distance, loss of cognitive control, and loss of emotional control) and secondary symptoms (psychological disorders and psychosomatic disorders), both on a scale of 5 possible different choices (never, rarely, sometimes, often, and always).The BAT was chosen to compare the data from BORI-1-v2, and perform the validation analyses, because it is a self-report questionnaire developed using a combination of a deductive (theoretical) method and an inductive (empirical) approach. Burnout is understood as a mental state of exhaustion that manifests itself both as an inability to perform one's job properly due to chronic fatigue ("I can't do my job anymore"), and as an unwillingness to apply oneself due to mental distance to one's job ("I don't want to do my job anymore"). Two other aspects related to Burnout are emotional and cognitive impairment, which can manifest, for example, in sudden bursts of anger and with poor concentration. Thus, the scales investigated by the BAT are exhaustion, mental distance, emotional impairment and cognitive impairment, but it also investigates secondary symptoms of a psychological nature. BORI-1 uses the same methodological combination, but delves into the suffered symptomatology according to a multidisciplinary logic, which first investigates the identity, socio-affective and socio-familial component (age, gender, sexual orientation, personal and family status, people with disabilities and children in family status) and the subjective characteristics related to the employment status (years of service, living quarters, geographic distances, types of service, missions and travel). Subsequent sections examine the symptom structure of burnout modeled on the trait theory of Perrotta Integrative Clinical Interviews 3 (PICI-3), with a section devoted entirely to suicide risk-related burnout.
Table 1 shows the structural and functional clinical differences between BORI-1 and BAT.
Variable: N_items indicates the number of questions; type_items indicates the type of questions; type_answer indicates the type of answers; neurotic symptoms represent the group of questions with neurotic features (anxious, phobic, obsessive, somatic); dramatic symptoms represent the group of questions with dramatic features (depressive, bipolar, theatrical, borderline, narcissistic, antisocial); psychotic symptoms represent the group of questions with psychotic features (delirium, paranoia, dissociation); primary symptoms represent the group of questions related to the main symptoms of burnout (exhaustion, mental distance, loss of cognitive control and loss of emotional control); secondary symptoms represent the group of questions related to the psychological symptoms of burnout; negative consequences in the work environment represent the group of questions related to the specific negative consequences related to one's work activity; suicidal tendency indicates the group of questions about this specific risk; risk of burnout indicates the overall risk detected by the questionnaire score.
Variable | BORI-1 | BAT | ||
| Structure | Functioning | Structure | Functioning | |
| N_Items | 50 | 1 + 5sections | 33 | 2 sections |
| Type_Items | General + Clinical | A + (B/C/D/E/F) | Primary + Secondary | 1 + 1 |
Type_Answer |
6 response hypotheses | specific quantification (timing) | B+C+D (5 choices) E (4 choices) F (6 choices) | general quantification (temporal adverbs) |
| Neurotic symptoms | 7 items | Section B | The questionnaire is not structured to assess symptoms according to a pattern of personality traits | |
| Dramatic symptoms | 7 items | Section C | ||
| Psychotic symptoms | 7 items | Section D | ||
Primary symptoms |
The questionnaire is structured to assess symptoms according to a pattern of personality traits and not to assess only descriptive symptoms | Exhaustion, mental distance, loss of cognitive control and loss of emotional control | ||
| Secondary symptoms | Psychological disorders and psychosomatic disorders | |||
| Negative consequences in the work environment | 11 items | Section E | The questionnaire investigates this variable in several items without, however, giving it specific emphasis | |
| Suicidal tendency | 3 items | Section F | The questionnaire does not investigate this risk | |
| Risk of burnout | 35 items | B/C/D/E/F | 23 items | Section on primary symptoms |
Table 1: Structural and functional differences between BORI-1-v2 and BAT.
(Source: Authors)
2.3. Setting and participants
The inclusion criteria are: 1) age between 25 and 61; 2) binary gender (male/female); 3) exclusively Italian citizenship; 4) professional membership in the Public Security and/or Military Forces. Exclusion criteria are: 1) age under 25 and over 61; 2) non-binary gender; 3) non-Italian citizenship; 4) professional activity not in the employ of the Public Security Forces and/or Military; 5) absence, withdrawal or incorrect signing of data processing and informed consent. The population sample was selected from a group of volunteers registered online (“Diritto Militare Scafetta”: https://www.facebook.com/share/g/183uLsZBqr), through Facebook (managed by Antonio Marciano), who were part of the Public Security Forces and military, with questionnaires being administered by special online link creation through Google Forms (as the participants came from all over Italian territory), managed exclusively by Antonio Marciano. Identity and professional affiliation have been verified by Antonio Marciano; for this reason, the data were not collected anonymously but Antonio Marciano did not personally know any of the participants and the data was passed to Giulio Perrotta, who carried out the statistical analyses, anonymously, first individually and then aggregated. A control group was not selected since the BORI-1 is not administered to a clinical group but to a population to predict the risk of burnout and related suicidal risk.
The present research work was conducted from July 2025 to November 2025, while data analysis was carried out in the last quarter of the same year. The selected population sample, which met the above requirements, initially consisted of 173 participants. However, only 167 were included in the final sample (males: 150; females: 17) [Table 2], as some participants (drop-out: 4%) refused to sign the informed consent and privacy data processing agreement. The participants' ages ranged from 25 to 61 years (M = 44.5; SD = 7.6). The informed consent and data processing agreement were signed before the questionnaires were administered.
The table is divided into 3 sub-tables, based on the number of possible responses per single variable (2, 3 or 4 response hypotheses). In the first sub-table, there are 4 response hypotheses, and they are divided into variables that by their nature can be grouped into 4 different percentile groups (0-25%, 26-50%, 51-75%, and 76-100%, with adjustments to have full figures). In this first sub-table, the variables involved are: age, in relation to birth age; work_years, in relation to years of professional service; gender_male_150, in relation to the subgroup of the male gender of the population (150 subjects); gender_female_17, in relation to the subgroup of the female gender of the population (17 subjects); transfers_mission_total_how_much_time, in relation to how long he/she has been performing missions or transfers compared to the total amount of time since he/she has been in public safety or military service.In the second sub-table, there are 3 response hypotheses, and they are divided by three different response hypotheses. In this second sub-table, the variables involved are: residence/domicile, in relation to the geo-location of the private place of residence; geo_distance_work-residence, in relation to the distance in km between the home address and the place of work; performance_work_type, in relation to the type of work he/she permanently performs ("simple" to indicate easy manual technical work, "office" for administrative work, and "operational" for hazardous or complex work); personal_status, in relation to personal-family status. In the third sub-table, there are 2 response hypotheses, and they are divided by positive (yes) or negative (no) responses. In this third sub-table, the variables involved are: optimal_services_near_res_dom, in relation to the presence or absence of utilities, such as supermarkets, pharmacies, and home utilities calculated by distance from the place of living; fam_disabled, in relation to the presence or absence of a disabled family member in one's family status and present in the place of living; children_status, in relation to the presence or absence of a child under the age of 18 or of age 18 who is economically dependent in one's family status and present in the place of living; suicide risk, in relation to the suicide risk revealed by the BORI-1, structured in the intermediate and high risk score.
| Descriptive population data for variables with four response hypotheses | |||||||||
Variable |
0-25%(x): N(%tot) |
26-50%(x): N(%tot) |
51-75%(x): N(%tot) |
76-100%(x): N(%tot) | |||||
| Age | 25-31y: 10 (6%) | 32-41y: 58 (35%) | 42-51y: 66 (40%) | 52-61y: 33 (19%) | |||||
| Work_years | 5-12y: 13 (8%) | 13-21y: 59 (35%) | 22-30y: 56 (34%) | 31-38y: 39 (23%) | |||||
| Gender_male_150 | 25-31y: 8 (5%) | 32-41y: 47 (31%) | 42-51y: 64 (43%) | 52-61y: 31 (21%) | |||||
| Gender_female_17 | 25-31y: 2 (12%) | 32-41y: 11 (64%) | 42-51y: 2 (12%) | 52-61y: 2 (12%) | |||||
Transfers_missions_total_ How_much_time | Never or less than 1 year: 78 (47%) |
1-5 years: 40 (24%) |
5-10 years: 27 (16%) |
> 10 years: 22 (13%) | |||||
| Descriptive population data for variables with three response hypothese | |||||||||
| Variable | Hypothesis 1: N(%tot) | Hypothesis 2: N(%tot) | Hypothesis 3: N(%tot) | ||||||
| Residence/Domicile | North Italy: 33 (20%) | Centre Italy: 53 (32%) | South Italy: 81 (48%) | ||||||
| Geo_distance_ work-residence | < 5> 29 (17%) | 6-20 km: 52 (31%) | 21-50%: 86 (52%) | ||||||
Performance_work_type
| Simple: 6 (4%) | Office: 69 (41%) | Operative: 92 (55%) | ||||||
| Personal_status | Single: 28 (17%) | Partner: 20 (12%) | Married: 119 (71%) | ||||||
| Descriptive population data for variables with two response hypotheses | |||||||||
| Optimal_services_near_res_dom | Yes 145 (87%) | No 22 (13%) | |||||||
| Fam_disabled | Yes 31 (19%) | Yes 136 (81%) | |||||||
| Children_status | Yes 127 (76%) | Yes 40 (24%) | |||||||
| Suicide risk (intermediate risk) | Yes 16 (10%) | Data not comparable | |||||||
| Suicide risk (high risk) | Yes 30 (18%) | Data not comparable | |||||||
Table 2. Descriptive population datawith variables.
Using IBS's software application for statistical analysis (Statistical Package for Social Science, SPSS, version 28.0) the descriptive, frequency and mean comparison analyses (T-Test for paired data) were performed. T-tests were then conducted for paired data and correlation matrix relative for data on the 2 questionnaires administered. Statistical analysis is significant for values of p<0>
Table 3 shows the descriptive data of the selected population sample, denoted by n/tot (%), in relation to the mean high values of the two questionnaires used and divided according to the variables listed in Table 1.
BORI-1: Perrotta-Marciano Burnout Risk Interview 1 (normal: 0-60; intermediate: 61-104; critic: 105-213). BAT: Burnout Assessment Tool (normal: 33-85; intermediate: 86-105; critic: 106-65). Variables: age, in relation to age of birth, subdivided into 4 subgroups (23-33y, 34-42y, 43-51y, 52-61y); work_years, in relation to years spent working in public safety and military, subdivided into 4 subgroups (5-10y, 11-20y, 21-30y, 31-38y); gender group, in relation to sexual gender, subdivided into male and female; mission_time_total, in relation to the total time spent on missions and travel during the entire professional career, divided into 4 subgroups (less than 1 year, between 1 and 5 years, between 6 and 10 years, and more than 10 years); residence/domicile, with reference to the Italian geographic area of residence, divided into North, Center and South;geo_distance_work-res, referring to the geographical distance between the place of work and the home address, measured in km, and divided into 3 subgroups (less than 5 km, between 5 and 20 km, between 20 and 50 km); work_type, referring to the type of stable job performance, divided into 3 subgroups (simple, office and operational); personal_ status, referring to affective personal status, divided into 3 subgroups (single, partner and married); optimal_ services_near_res_dom_yes, referring to the presence of public services, hospitals, pharmacies, and supermarkets within 1 km of one's place of residence;fam_disabled_yes, referring to the presence of a disabled person in one's family status; children_status_yes, referring to the presence of at least one minor child or adult who is not economically independent, in one's family status.
Descriptive population detain relation to the values of the two questionnaires used
| ||||||||
Variable (n)
| BORI-1
| BAT
| ||||||
| Age_25-33y (1a) |
|
| ||||||
| Age_34-42y (1b) |
|
| ||||||
| Age_43-51y (1c) |
|
| ||||||
| Age_52-61y (1d) |
|
| ||||||
| Work_years_5-10y (2a) |
|
| ||||||
| Work_years_11-20y (2b) |
|
| ||||||
| Work_years_21-30y (2c) |
|
| ||||||
| Work_years_31-38y (2d) |
|
| ||||||
| Gender_male_group (3a) |
|
| ||||||
| Gender_female group (3b) |
|
| ||||||
| Mission_time_total_<2y> |
|
| ||||||
| Mission_time_total_1-5y (5b) |
|
| ||||||
| Mission_time_total_6-10y (5c) |
|
| ||||||
| Mission_time_total_>10y (5d) |
|
| ||||||
| Residence/Domicile_North (6a) |
|
| ||||||
| Residence/Domicile_Centre (6b) |
|
| ||||||
| Residence/Domicile_South (6c) |
|
| ||||||
| Geo_distance_work-res_<5km> |
|
| ||||||
| Geo_distance_work-res_5-20km (7b) |
|
| ||||||
| Geo_distance_work-res_21-50km (7c) |
|
| ||||||
| Work_type_simple (8a) |
|
| ||||||
| Work_type_office (8b) |
|
| ||||||
| Work_type_operational (8c) |
|
| ||||||
| Personal_status_single (9a) |
|
| ||||||
| Personal_status_partner (9b) |
|
| ||||||
| Personal_status_married (9c) |
|
| ||||||
| Optimal_services_near_res_dom_yes (10) |
|
| ||||||
| Fam_disabled_yes (11) |
|
| ||||||
| Children_status_yes (12) |
|
| ||||||
Table 3: Descriptive population data in relation to the values of the two questionnaires used, divided into 3 severity bands inherent in burnout risk (normal, intermediate and critical, based on the scoring rules of each questionnaire).
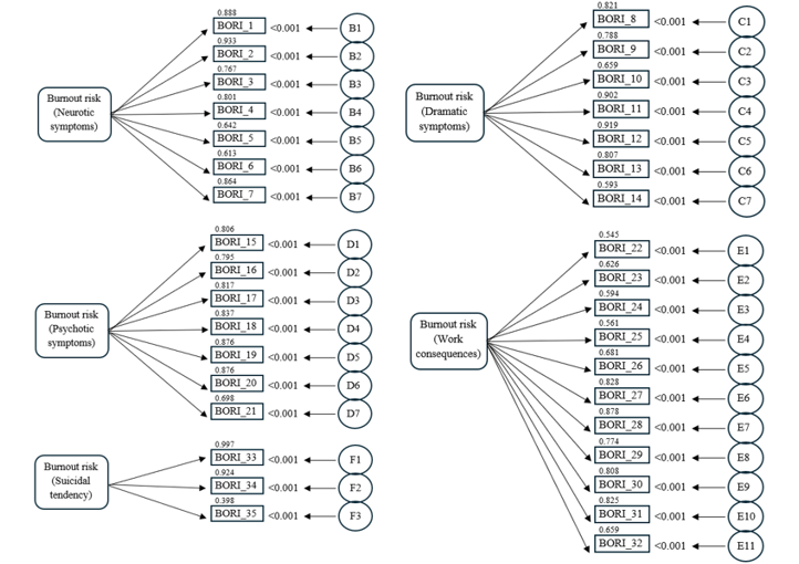
Table 4 shows the data for the statistical analyses carried out about KMO (Measure of Sampling Adequacy - MSA), χ² (Barlett's Test of Sphericity), EFA (Exploratory Factor Analysis), as indicated in the Methods section, for the BORI-1 items and for the totals of its individual sections (Figure 1). BORI-BAT correlation matrix shows the r=0.842 (Figure 2), with df=165 and p=<0 W=0.981 p=0.021; p=0.769 d=0.023>Figure 3). The multivariate regression model showed interesting correlations with registry age (the older the age, the higher the risk of burnout, p=0.004), type of service (operators are at higher risk of burnout, p=0.001), and geographic distance between home and operating location (the greater the distance, the higher the risk of burnout, p=0.002), with discrepancies between the final outcomes of the two questionnaires to the extent of 41/167 (25%) (Figure 4), of which 26/41 (63%) show a worse score on the BORI-1 than on the BAT, while 15/41 (37%) show worse scores on the BAT. An interview which followed the administration of the questionnaire has examined these latter subjects and it showed that all 41 subjects agreed more with the result of the BORI-1 than the BAT, and that in the opinion of the respondents the latter did not meet their interpretive expectations, while the subjects who scored higher on the BAT stated that they had completed the questionnaire administration in conjunction with an acute stressful event (personal or family related to the professional sphere) that influenced the outcome of the administration. In second administration, to verify the accuracy of the statements during the interview, the discordant outcome fell in all 15 cases.
Item: the column corresponds to the number of items in BORI-1, showing both the individual items and the total of the 5 individual sections. KMO_MSA: the column corresponds to the value of the sample adequacy measure. χ²: the column corresponds to the value of Barlett's test of sphericity. p(χ²): the column corresponds to the p-value related to Barlett's test. EFA: the column corresponds to the exploratory factor analysis.
| Item | KMO_MSA | χ² | p(χ²) | EFA |
| B1 | 0.798 | 965 | <0> | 0.888 |
| B2 | 0.828 | 965 | <0> | 0.933 |
| B3 | 0.874 | 965 | <0> | 0.767 |
| B4 | 0.916 | 965 | <0> | 0.801 |
| B5 | 0.846 | 965 | <0> | 0.642 |
| B6 | 0.863 | 965 | <0> | 0.613 |
| B7 | 0.924 | 965 | <0> | 0.864 |
| B_total | 0.869 | 965 | <0> | 0.895 |
| C1 | 0.889 | 832 | <0> | 0.821 |
| C2 | 0.922 | 832 | <0> | 0.788 |
| C3 | 0.952 | 832 | <0> | 0.659 |
| C4 | 0.871 | 832 | <0> | 0.902 |
| C5 | 0.837 | 832 | <0> | 0.919 |
| C6 | 0.907 | 832 | <0> | 0.807 |
| C7 | 0.955 | 832 | <0> | 0.593 |
| C_total | 0.793 | 832 | <0> | 0.975 |
| D1 | 0.912 | 946 | <0> | 0.806 |
| D2 | 0.880 | 946 | <0> | 0.795 |
| D3 | 0.882 | 946 | <0> | 0.817 |
| D4 | 0.842 | 946 | <0> | 0.837 |
| D5 | 0.856 | 946 | <0> | 0.876 |
| D6 | 0.857 | 946 | <0> | 0.876 |
| D7 | 0.960 | 946 | <0> | 0.698 |
| D_total | 0.832 | 946 | <0> | 0.931 |
| E1 | 0.842 | 1093 | <0> | 0.545 |
| E2 | 0.880 | 1093 | <0> | 0.626 |
| E3 | 0.950 | 1093 | <0> | 0.594 |
| E4 | 0.920 | 1093 | <0> | 0.561 |
| E5 | 0.903 | 1093 | <0> | 0.681 |
| E6 | 0.922 | 1093 | <0> | 0.828 |
| E7 | 0.913 | 1093 | <0> | 0.878 |
| E8 | 0.936 | 1093 | <0> | 0.774 |
| E9 | 0.909 | 1093 | <0> | 0.808 |
| E10 | 0.928 | 1093 | <0> | 0.825 |
| E11 | 0.939 | 1093 | <0> | 0.659 |
| E_total | 0.852 | 1093 | <0> | 0.673 |
| F1 | 0.537 | 340 | <0> | 0.997 |
| F2 | 0.540 | 340 | <0> | 0.924 |
| F3 | 0.871 | 340 | <0> | 0.398 |
| F_total | 0.789 | 340 | <0> | 0.512 |
| BORI-1_total (B-F) | 0.887 | 911 | <0> | 0.828 |
Table 4: Results of statistical analysis carried out on the administration of the BORI-1 and the BAT.

Figure 1: Graphical representation of EFA data relating to BORI-1.

Figure 2: BORI-BAT correlation matrix (r=0.842).

Figure 3: Effect size (Cohen's), in relation to the difference in means.

Figure 4: Scoring outcomes between BORI-1 and BAT.
According to the original proposal [21], the total scoring of all 35 items ranged from a minimum of 0 points to a maximum of 240 points, as section F, regarding suicide risk, had a different scoring precisely to emphasize the importance of the issue. During this study, we realized that the proposed scoring rules were not adequate and balanced, and based on the results, a new decalogue for interpreting the scores of sections B-C-D-E-F and BORI-total was drawn up, as shown in Table 5.
Title_ Section
|
N_Section (N_item) |
Previous score (min-max) |
Rule_ previous score |
New score (min-max) |
Rule_ new score |
| Neurotic symptoms | B (7) | 0-35 |
0-5 points per item: 0-7 = Low frequency 8-21 = Medium frequency 22-35 = High frequency | 0-35 |
0-5 points per item: 0-7 = Low frequency 8-21 = Medium frequency 22-35 = High frequency |
| Dramatic symptoms | C (7) | 0-35 | 0-35 | ||
| Psychotic symptoms | D (7) | 0-35 | 0-35 | ||
| Negative consequences in the work environment | E (11) | 0-60 | 0-3 points per item + "+ 1" should always be added to the overall numerical summation of this sub-section (E) for each answer given with value 2 and "+2" for each answer given with value 3. If, finally, there are at least 6/11 answers with value 2 or 3 an additional "+5" total should be added: 0-20 = Low frequency 21-40 = Medium frequency 41-75 = High frequency | 0-33 |
0-3 points per item: 0-11 = Low frequency 12-22 = Medium frequency 23-33 = High frequency |
| Suicidal tendency | F (3) | 0-75 | 0-5 points per item + "+5" should be added for each answer given with value 2 or 3, "+10" for each answer given with value 4 and "+15" for each answer given with value 5: 0-20 = Low frequency 21-40 = Medium frequency 41-75 = High frequency | 0-75 | 0-5 points per item + "+5" should be added for each answer given with value 2 or 3, "+10" for each answer given with value 4 and "+15" for each answer given with value 5: 0-20 = Low frequency 21-40 = Medium frequency 41-75 = High frequency |
| BORI-total | B+C+D+E+F (35) | 0-240 | 0-36 = Non-significant frequency (no risk) 37-72 = Low frequency (limited risk) 73-123 = Medium frequency (significant risk) 124-174 = High frequency (marked risk) 175-240 = High frequency (critical threshold) | 0-213 | 0-30 = Non-significant frequency (no risk) 31-60 = Low frequency (low risk) 61-104 = Medium frequency (intermediate risk) 105-175 = High frequency (marked risk) 176-213 = High frequency (critical threshold) |
Table 5. Readjustment of scoring rules proposed in Perrotta-Marciano-Fabiano (2023a). Title_ Section: Neurotic symptoms represent the column of section B of BORI-1-v2. Dramatic symptoms represent the column of section C of BORI-1-v2. Psychotic symptoms represent the column of section D of the BORI-1-v2. Negative consequences in the work environment represent the column of section E of the BORI-1-v2. Suicidal tendency represents the column of section F of the BORI-1-v2. BORI-total represents the total score column of the questionnaire.
The modest selected but still representative population, based on the KMO (Kaiser-Meyer-Olkin is a statistical measure used in psychometrics to assess the adequacy of a data sample for factor analysis or principal components analysis) always exceeding 0.500 which proves its sample adequacy, was studied by administering the BORI-1-v2 and BAT, to validate the first questionnaire, to the Italian population working in the public security sectors and military forces. BORI-1-v2, unlike the BAT, uses a structure more centered on the personality trait model of the PICI-3, and thus the sections that are affected by the partial and total scoring of the questionnaire are subsections B-C-D-E-F, specifically devoted to neurotic symptoms (B), dramatic symptoms (C), psychotic symptoms (D), negative consequences in the work environment (E) and suicidal tendency (F), as well as an overall calculation that measures burnout risk in current time and space, while the responses to section A are instrumental in framing the respondent's personal context and therefore do not have a score to assign. The 12 variables selected and then investigated with BORI-1-v2 show a disturbing descriptive picture in the selected population sample, with intermediate and severe values on burnout risk for 76/167 (46%), of which 36/76 (47%) are at high risk. Suicide tendency is also dramatic and represented by intermediate risk for 32/167 (19%) and high risk for 16/167 (10%), for a total of 48/167 (29%), of which 6/167 (4%) show suicide tendency not directly related to burnout or otherwise burnout syndrome is not the primary cause, while 15/28 (54%) show high scores on suicide risk directly related to burnout risk (p=<0>0.500, for all individual items and sections, except for item F3, which shows a value of 0.398, which is interpreted as reduced appropriateness, but still above 0.300 (excessively poor index). Again, the multivariate regression model showed interesting correlations with registry age (the higher the age, the higher the risk of burnout, p=0.004), type of service (operators are at higher risk of burnout, p=0.001), and geographic distance between home and operating location (the greater the distance, the higher the risk of burnout, p=0.002), showing that the burnout condition is fueled or otherwise exacerbated by perceived unfair or otherwise stressful living and working conditions compared to the job performance itself. Finally, the outcomes of the correlation matrix (r=0.842, p=<0 W=0.981, p=0.021) d=0.023, p=0.769)>
The present study has structural and functional limitations that, in the authors' opinion, do not affect the quality of the results obtained but should be taken into consideration for future research to avoid analytical bias. Structurally, the choice of the population sample suffers from selection biases related to numerosity (which is why the study is classified as "modest" although the sample is representative, based on the statistical data obtained), gender of professional activity (thus grouped by gender but not by type: state police, military police, border police, financial police, army, navy, air force, coast guard, intelligence services), and history of burnout symptoms, determined on the basis of a history prior to the administration of the questionnaire. In addition, the absence of a follow-up assessment of the management of medium to severe symptoms is another limit to be evaluated in future studies. Selection bias related to geographic location could not be avoided, as the population sample did not offer more opportunities and thus selection was strongly influenced by a massive presence of subjects with Southern Italian backgrounds; finally, the low representation of the female population severely limits the scope of the results. Future studies will analyze the phenomenon starting from the assumption of a selection of both the clinical and control groups. Functionally, the results can be considered functional and applicable to the general reference population, but new studies with larger population samples are underway.
BORI-1-v2, considering the limitations of the study, showed good efficiency and effectiveness, to detect burnout risk early or identify the syndrome already in progress, with special attention to the associated suicidal risk. The sectional structure, devoted to clinical symptoms, also offers more insights because of the clinical evaluation in case of positivity in the questionnaire. The validity of the questionnaire is confirmed by statistical analysis, thus offering the therapist a new psychometric tool, not currently present in the literature, capable of investigating the clinical symptoms of burnout syndrome and the related suicide risk. The research stands out for its intent to overcome the limits of the tools used so far, proposing a model that, in addition to identifying the symptoms of burnout, explores the personal and relational dimensions of the individual. BORI-1-v2 is thus proposed not only as an indicator of discomfort, but also as a guide for the interpretation of risk in a predictive and multifactorial way.
In the future, this questionnaire will be used with larger population samples, including both the clinical group and the control group, and with extension to other occupational types, such as health care, transportation, and night workers.
Funding: None.
Ethics profile: Approval by the Ethics Committee (IRB) of the Istituto per lo Studio delle Psicoterapie (ISP), Rome (Italy), dated July 28, 2025, no. ISP-IRB-2025-10.
Informed Consent Statement: Subjects were recruited who gave regular informed consent and treatment of sensitive data; moreover, via Google forms prepared and maintained exclusively by Antonio Marciano.
Data Availability Statement: The data are stored and managed by Antonio Marciano, while Giulio Perrotta processed them exclusively in aggregate and anonymous form.
Authors' contribution: Giulio Perrotta is the creator and sole owner of the questionnaire, and he alone holds the rights of use and exploitation, including economic exploitation, of the invention. He also drafted the manuscript, assuming the role of corresponding during revision, application and publication. Antonio Marciano freely revised, in support of Giulio Perrotta, some items of the questionnaire, prior to administration. He provided data collection, administration of the questionnaires for the present research and statistical analysis of the data. He also contributed to the editing of the "results" section. Stefano Eleuteri contributed to the revision and first publication phase of the final manuscript.
The authors declare no conflicts of interest.
Clearly Auctoresonline and particularly Psychology and Mental Health Care Journal is dedicated to improving health care services for individuals and populations. The editorial boards' ability to efficiently recognize and share the global importance of health literacy with a variety of stakeholders. Auctoresonline publishing platform can be used to facilitate of optimal client-based services and should be added to health care professionals' repertoire of evidence-based health care resources.
Journal of Clinical Cardiology and Cardiovascular Intervention The submission and review process was adequate. However I think that the publication total value should have been enlightened in early fases. Thank you for all.
Journal of Women Health Care and Issues By the present mail, I want to say thank to you and tour colleagues for facilitating my published article. Specially thank you for the peer review process, support from the editorial office. I appreciate positively the quality of your journal.
Journal of Clinical Research and Reports I would be very delighted to submit my testimonial regarding the reviewer board and the editorial office. The reviewer board were accurate and helpful regarding any modifications for my manuscript. And the editorial office were very helpful and supportive in contacting and monitoring with any update and offering help. It was my pleasure to contribute with your promising Journal and I am looking forward for more collaboration.
We would like to thank the Journal of Thoracic Disease and Cardiothoracic Surgery because of the services they provided us for our articles. The peer-review process was done in a very excellent time manner, and the opinions of the reviewers helped us to improve our manuscript further. The editorial office had an outstanding correspondence with us and guided us in many ways. During a hard time of the pandemic that is affecting every one of us tremendously, the editorial office helped us make everything easier for publishing scientific work. Hope for a more scientific relationship with your Journal.
The peer-review process which consisted high quality queries on the paper. I did answer six reviewers’ questions and comments before the paper was accepted. The support from the editorial office is excellent.
Journal of Neuroscience and Neurological Surgery. I had the experience of publishing a research article recently. The whole process was simple from submission to publication. The reviewers made specific and valuable recommendations and corrections that improved the quality of my publication. I strongly recommend this Journal.
Dr. Katarzyna Byczkowska My testimonial covering: "The peer review process is quick and effective. The support from the editorial office is very professional and friendly. Quality of the Clinical Cardiology and Cardiovascular Interventions is scientific and publishes ground-breaking research on cardiology that is useful for other professionals in the field.
Thank you most sincerely, with regard to the support you have given in relation to the reviewing process and the processing of my article entitled "Large Cell Neuroendocrine Carcinoma of The Prostate Gland: A Review and Update" for publication in your esteemed Journal, Journal of Cancer Research and Cellular Therapeutics". The editorial team has been very supportive.
Testimony of Journal of Clinical Otorhinolaryngology: work with your Reviews has been a educational and constructive experience. The editorial office were very helpful and supportive. It was a pleasure to contribute to your Journal.
Dr. Bernard Terkimbi Utoo, I am happy to publish my scientific work in Journal of Women Health Care and Issues (JWHCI). The manuscript submission was seamless and peer review process was top notch. I was amazed that 4 reviewers worked on the manuscript which made it a highly technical, standard and excellent quality paper. I appreciate the format and consideration for the APC as well as the speed of publication. It is my pleasure to continue with this scientific relationship with the esteem JWHCI.
This is an acknowledgment for peer reviewers, editorial board of Journal of Clinical Research and Reports. They show a lot of consideration for us as publishers for our research article “Evaluation of the different factors associated with side effects of COVID-19 vaccination on medical students, Mutah university, Al-Karak, Jordan”, in a very professional and easy way. This journal is one of outstanding medical journal.
Dear Hao Jiang, to Journal of Nutrition and Food Processing We greatly appreciate the efficient, professional and rapid processing of our paper by your team. If there is anything else we should do, please do not hesitate to let us know. On behalf of my co-authors, we would like to express our great appreciation to editor and reviewers.
As an author who has recently published in the journal "Brain and Neurological Disorders". I am delighted to provide a testimonial on the peer review process, editorial office support, and the overall quality of the journal. The peer review process at Brain and Neurological Disorders is rigorous and meticulous, ensuring that only high-quality, evidence-based research is published. The reviewers are experts in their fields, and their comments and suggestions were constructive and helped improve the quality of my manuscript. The review process was timely and efficient, with clear communication from the editorial office at each stage. The support from the editorial office was exceptional throughout the entire process. The editorial staff was responsive, professional, and always willing to help. They provided valuable guidance on formatting, structure, and ethical considerations, making the submission process seamless. Moreover, they kept me informed about the status of my manuscript and provided timely updates, which made the process less stressful. The journal Brain and Neurological Disorders is of the highest quality, with a strong focus on publishing cutting-edge research in the field of neurology. The articles published in this journal are well-researched, rigorously peer-reviewed, and written by experts in the field. The journal maintains high standards, ensuring that readers are provided with the most up-to-date and reliable information on brain and neurological disorders. In conclusion, I had a wonderful experience publishing in Brain and Neurological Disorders. The peer review process was thorough, the editorial office provided exceptional support, and the journal's quality is second to none. I would highly recommend this journal to any researcher working in the field of neurology and brain disorders.
Dear Agrippa Hilda, Journal of Neuroscience and Neurological Surgery, Editorial Coordinator, I trust this message finds you well. I want to extend my appreciation for considering my article for publication in your esteemed journal. I am pleased to provide a testimonial regarding the peer review process and the support received from your editorial office. The peer review process for my paper was carried out in a highly professional and thorough manner. The feedback and comments provided by the authors were constructive and very useful in improving the quality of the manuscript. This rigorous assessment process undoubtedly contributes to the high standards maintained by your journal.
International Journal of Clinical Case Reports and Reviews. I strongly recommend to consider submitting your work to this high-quality journal. The support and availability of the Editorial staff is outstanding and the review process was both efficient and rigorous.
Thank you very much for publishing my Research Article titled “Comparing Treatment Outcome Of Allergic Rhinitis Patients After Using Fluticasone Nasal Spray And Nasal Douching" in the Journal of Clinical Otorhinolaryngology. As Medical Professionals we are immensely benefited from study of various informative Articles and Papers published in this high quality Journal. I look forward to enriching my knowledge by regular study of the Journal and contribute my future work in the field of ENT through the Journal for use by the medical fraternity. The support from the Editorial office was excellent and very prompt. I also welcome the comments received from the readers of my Research Article.
Dear Erica Kelsey, Editorial Coordinator of Cancer Research and Cellular Therapeutics Our team is very satisfied with the processing of our paper by your journal. That was fast, efficient, rigorous, but without unnecessary complications. We appreciated the very short time between the submission of the paper and its publication on line on your site.
I am very glad to say that the peer review process is very successful and fast and support from the Editorial Office. Therefore, I would like to continue our scientific relationship for a long time. And I especially thank you for your kindly attention towards my article. Have a good day!
"We recently published an article entitled “Influence of beta-Cyclodextrins upon the Degradation of Carbofuran Derivatives under Alkaline Conditions" in the Journal of “Pesticides and Biofertilizers” to show that the cyclodextrins protect the carbamates increasing their half-life time in the presence of basic conditions This will be very helpful to understand carbofuran behaviour in the analytical, agro-environmental and food areas. We greatly appreciated the interaction with the editor and the editorial team; we were particularly well accompanied during the course of the revision process, since all various steps towards publication were short and without delay".
I would like to express my gratitude towards you process of article review and submission. I found this to be very fair and expedient. Your follow up has been excellent. I have many publications in national and international journal and your process has been one of the best so far. Keep up the great work.
We are grateful for this opportunity to provide a glowing recommendation to the Journal of Psychiatry and Psychotherapy. We found that the editorial team were very supportive, helpful, kept us abreast of timelines and over all very professional in nature. The peer review process was rigorous, efficient and constructive that really enhanced our article submission. The experience with this journal remains one of our best ever and we look forward to providing future submissions in the near future.
I am very pleased to serve as EBM of the journal, I hope many years of my experience in stem cells can help the journal from one way or another. As we know, stem cells hold great potential for regenerative medicine, which are mostly used to promote the repair response of diseased, dysfunctional or injured tissue using stem cells or their derivatives. I think Stem Cell Research and Therapeutics International is a great platform to publish and share the understanding towards the biology and translational or clinical application of stem cells.
I would like to give my testimony in the support I have got by the peer review process and to support the editorial office where they were of asset to support young author like me to be encouraged to publish their work in your respected journal and globalize and share knowledge across the globe. I really give my great gratitude to your journal and the peer review including the editorial office.
I am delighted to publish our manuscript entitled "A Perspective on Cocaine Induced Stroke - Its Mechanisms and Management" in the Journal of Neuroscience and Neurological Surgery. The peer review process, support from the editorial office, and quality of the journal are excellent. The manuscripts published are of high quality and of excellent scientific value. I recommend this journal very much to colleagues.
Dr.Tania Muñoz, My experience as researcher and author of a review article in The Journal Clinical Cardiology and Interventions has been very enriching and stimulating. The editorial team is excellent, performs its work with absolute responsibility and delivery. They are proactive, dynamic and receptive to all proposals. Supporting at all times the vast universe of authors who choose them as an option for publication. The team of review specialists, members of the editorial board, are brilliant professionals, with remarkable performance in medical research and scientific methodology. Together they form a frontline team that consolidates the JCCI as a magnificent option for the publication and review of high-level medical articles and broad collective interest. I am honored to be able to share my review article and open to receive all your comments.
“The peer review process of JPMHC is quick and effective. Authors are benefited by good and professional reviewers with huge experience in the field of psychology and mental health. The support from the editorial office is very professional. People to contact to are friendly and happy to help and assist any query authors might have. Quality of the Journal is scientific and publishes ground-breaking research on mental health that is useful for other professionals in the field”.
Dear editorial department: On behalf of our team, I hereby certify the reliability and superiority of the International Journal of Clinical Case Reports and Reviews in the peer review process, editorial support, and journal quality. Firstly, the peer review process of the International Journal of Clinical Case Reports and Reviews is rigorous, fair, transparent, fast, and of high quality. The editorial department invites experts from relevant fields as anonymous reviewers to review all submitted manuscripts. These experts have rich academic backgrounds and experience, and can accurately evaluate the academic quality, originality, and suitability of manuscripts. The editorial department is committed to ensuring the rigor of the peer review process, while also making every effort to ensure a fast review cycle to meet the needs of authors and the academic community. Secondly, the editorial team of the International Journal of Clinical Case Reports and Reviews is composed of a group of senior scholars and professionals with rich experience and professional knowledge in related fields. The editorial department is committed to assisting authors in improving their manuscripts, ensuring their academic accuracy, clarity, and completeness. Editors actively collaborate with authors, providing useful suggestions and feedback to promote the improvement and development of the manuscript. We believe that the support of the editorial department is one of the key factors in ensuring the quality of the journal. Finally, the International Journal of Clinical Case Reports and Reviews is renowned for its high- quality articles and strict academic standards. The editorial department is committed to publishing innovative and academically valuable research results to promote the development and progress of related fields. The International Journal of Clinical Case Reports and Reviews is reasonably priced and ensures excellent service and quality ratio, allowing authors to obtain high-level academic publishing opportunities in an affordable manner. I hereby solemnly declare that the International Journal of Clinical Case Reports and Reviews has a high level of credibility and superiority in terms of peer review process, editorial support, reasonable fees, and journal quality. Sincerely, Rui Tao.
Clinical Cardiology and Cardiovascular Interventions I testity the covering of the peer review process, support from the editorial office, and quality of the journal.
Clinical Cardiology and Cardiovascular Interventions, we deeply appreciate the interest shown in our work and its publication. It has been a true pleasure to collaborate with you. The peer review process, as well as the support provided by the editorial office, have been exceptional, and the quality of the journal is very high, which was a determining factor in our decision to publish with you.
The peer reviewers process is quick and effective, the supports from editorial office is excellent, the quality of journal is high. I would like to collabroate with Internatioanl journal of Clinical Case Reports and Reviews journal clinically in the future time.
Clinical Cardiology and Cardiovascular Interventions, I would like to express my sincerest gratitude for the trust placed in our team for the publication in your journal. It has been a true pleasure to collaborate with you on this project. I am pleased to inform you that both the peer review process and the attention from the editorial coordination have been excellent. Your team has worked with dedication and professionalism to ensure that your publication meets the highest standards of quality. We are confident that this collaboration will result in mutual success, and we are eager to see the fruits of this shared effort.
Dear Dr. Jessica Magne, Editorial Coordinator 0f Clinical Cardiology and Cardiovascular Interventions, I hope this message finds you well. I want to express my utmost gratitude for your excellent work and for the dedication and speed in the publication process of my article titled "Navigating Innovation: Qualitative Insights on Using Technology for Health Education in Acute Coronary Syndrome Patients." I am very satisfied with the peer review process, the support from the editorial office, and the quality of the journal. I hope we can maintain our scientific relationship in the long term.
Dear Monica Gissare, - Editorial Coordinator of Nutrition and Food Processing. ¨My testimony with you is truly professional, with a positive response regarding the follow-up of the article and its review, you took into account my qualities and the importance of the topic¨.
Dear Dr. Jessica Magne, Editorial Coordinator 0f Clinical Cardiology and Cardiovascular Interventions, The review process for the article “The Handling of Anti-aggregants and Anticoagulants in the Oncologic Heart Patient Submitted to Surgery” was extremely rigorous and detailed. From the initial submission to the final acceptance, the editorial team at the “Journal of Clinical Cardiology and Cardiovascular Interventions” demonstrated a high level of professionalism and dedication. The reviewers provided constructive and detailed feedback, which was essential for improving the quality of our work. Communication was always clear and efficient, ensuring that all our questions were promptly addressed. The quality of the “Journal of Clinical Cardiology and Cardiovascular Interventions” is undeniable. It is a peer-reviewed, open-access publication dedicated exclusively to disseminating high-quality research in the field of clinical cardiology and cardiovascular interventions. The journal's impact factor is currently under evaluation, and it is indexed in reputable databases, which further reinforces its credibility and relevance in the scientific field. I highly recommend this journal to researchers looking for a reputable platform to publish their studies.
Dear Editorial Coordinator of the Journal of Nutrition and Food Processing! "I would like to thank the Journal of Nutrition and Food Processing for including and publishing my article. The peer review process was very quick, movement and precise. The Editorial Board has done an extremely conscientious job with much help, valuable comments and advices. I find the journal very valuable from a professional point of view, thank you very much for allowing me to be part of it and I would like to participate in the future!”
Dealing with The Journal of Neurology and Neurological Surgery was very smooth and comprehensive. The office staff took time to address my needs and the response from editors and the office was prompt and fair. I certainly hope to publish with this journal again.Their professionalism is apparent and more than satisfactory. Susan Weiner
My Testimonial Covering as fellowing: Lin-Show Chin. The peer reviewers process is quick and effective, the supports from editorial office is excellent, the quality of journal is high. I would like to collabroate with Internatioanl journal of Clinical Case Reports and Reviews.
My experience publishing in Psychology and Mental Health Care was exceptional. The peer review process was rigorous and constructive, with reviewers providing valuable insights that helped enhance the quality of our work. The editorial team was highly supportive and responsive, making the submission process smooth and efficient. The journal's commitment to high standards and academic rigor makes it a respected platform for quality research. I am grateful for the opportunity to publish in such a reputable journal.
My experience publishing in International Journal of Clinical Case Reports and Reviews was exceptional. I Come forth to Provide a Testimonial Covering the Peer Review Process and the editorial office for the Professional and Impartial Evaluation of the Manuscript.
I would like to offer my testimony in the support. I have received through the peer review process and support the editorial office where they are to support young authors like me, encourage them to publish their work in your esteemed journals, and globalize and share knowledge globally. I really appreciate your journal, peer review, and editorial office.
Dear Agrippa Hilda- Editorial Coordinator of Journal of Neuroscience and Neurological Surgery, "The peer review process was very quick and of high quality, which can also be seen in the articles in the journal. The collaboration with the editorial office was very good."
I would like to express my sincere gratitude for the support and efficiency provided by the editorial office throughout the publication process of my article, “Delayed Vulvar Metastases from Rectal Carcinoma: A Case Report.” I greatly appreciate the assistance and guidance I received from your team, which made the entire process smooth and efficient. The peer review process was thorough and constructive, contributing to the overall quality of the final article. I am very grateful for the high level of professionalism and commitment shown by the editorial staff, and I look forward to maintaining a long-term collaboration with the International Journal of Clinical Case Reports and Reviews.
To Dear Erin Aust, I would like to express my heartfelt appreciation for the opportunity to have my work published in this esteemed journal. The entire publication process was smooth and well-organized, and I am extremely satisfied with the final result. The Editorial Team demonstrated the utmost professionalism, providing prompt and insightful feedback throughout the review process. Their clear communication and constructive suggestions were invaluable in enhancing my manuscript, and their meticulous attention to detail and dedication to quality are truly commendable. Additionally, the support from the Editorial Office was exceptional. From the initial submission to the final publication, I was guided through every step of the process with great care and professionalism. The team's responsiveness and assistance made the entire experience both easy and stress-free. I am also deeply impressed by the quality and reputation of the journal. It is an honor to have my research featured in such a respected publication, and I am confident that it will make a meaningful contribution to the field.
"I am grateful for the opportunity of contributing to [International Journal of Clinical Case Reports and Reviews] and for the rigorous review process that enhances the quality of research published in your esteemed journal. I sincerely appreciate the time and effort of your team who have dedicatedly helped me in improvising changes and modifying my manuscript. The insightful comments and constructive feedback provided have been invaluable in refining and strengthening my work".
I thank the ‘Journal of Clinical Research and Reports’ for accepting this article for publication. This is a rigorously peer reviewed journal which is on all major global scientific data bases. I note the review process was prompt, thorough and professionally critical. It gave us an insight into a number of important scientific/statistical issues. The review prompted us to review the relevant literature again and look at the limitations of the study. The peer reviewers were open, clear in the instructions and the editorial team was very prompt in their communication. This journal certainly publishes quality research articles. I would recommend the journal for any future publications.
Dear Jessica Magne, with gratitude for the joint work. Fast process of receiving and processing the submitted scientific materials in “Clinical Cardiology and Cardiovascular Interventions”. High level of competence of the editors with clear and correct recommendations and ideas for enriching the article.
We found the peer review process quick and positive in its input. The support from the editorial officer has been very agile, always with the intention of improving the article and taking into account our subsequent corrections.
My article, titled 'No Way Out of the Smartphone Epidemic Without Considering the Insights of Brain Research,' has been republished in the International Journal of Clinical Case Reports and Reviews. The review process was seamless and professional, with the editors being both friendly and supportive. I am deeply grateful for their efforts.
To Dear Erin Aust – Editorial Coordinator of Journal of General Medicine and Clinical Practice! I declare that I am absolutely satisfied with your work carried out with great competence in following the manuscript during the various stages from its receipt, during the revision process to the final acceptance for publication. Thank Prof. Elvira Farina
Dear Jessica, and the super professional team of the ‘Clinical Cardiology and Cardiovascular Interventions’ I am sincerely grateful to the coordinated work of the journal team for the no problem with the submission of my manuscript: “Cardiometabolic Disorders in A Pregnant Woman with Severe Preeclampsia on the Background of Morbid Obesity (Case Report).” The review process by 5 experts was fast, and the comments were professional, which made it more specific and academic, and the process of publication and presentation of the article was excellent. I recommend that my colleagues publish articles in this journal, and I am interested in further scientific cooperation. Sincerely and best wishes, Dr. Oleg Golyanovskiy.
Dear Ashley Rosa, Editorial Coordinator of the journal - Psychology and Mental Health Care. " The process of obtaining publication of my article in the Psychology and Mental Health Journal was positive in all areas. The peer review process resulted in a number of valuable comments, the editorial process was collaborative and timely, and the quality of this journal has been quickly noticed, resulting in alternative journals contacting me to publish with them." Warm regards, Susan Anne Smith, PhD. Australian Breastfeeding Association.
Dear Jessica Magne, Editorial Coordinator, Clinical Cardiology and Cardiovascular Interventions, Auctores Publishing LLC. I appreciate the journal (JCCI) editorial office support, the entire team leads were always ready to help, not only on technical front but also on thorough process. Also, I should thank dear reviewers’ attention to detail and creative approach to teach me and bring new insights by their comments. Surely, more discussions and introduction of other hemodynamic devices would provide better prevention and management of shock states. Your efforts and dedication in presenting educational materials in this journal are commendable. Best wishes from, Farahnaz Fallahian.
Dear Maria Emerson, Editorial Coordinator, International Journal of Clinical Case Reports and Reviews, Auctores Publishing LLC. I am delighted to have published our manuscript, "Acute Colonic Pseudo-Obstruction (ACPO): A rare but serious complication following caesarean section." I want to thank the editorial team, especially Maria Emerson, for their prompt review of the manuscript, quick responses to queries, and overall support. Yours sincerely Dr. Victor Olagundoye.
Dear Ashley Rosa, Editorial Coordinator, International Journal of Clinical Case Reports and Reviews. Many thanks for publishing this manuscript after I lost confidence the editors were most helpful, more than other journals Best wishes from, Susan Anne Smith, PhD. Australian Breastfeeding Association.
Dear Agrippa Hilda, Editorial Coordinator, Journal of Neuroscience and Neurological Surgery. The entire process including article submission, review, revision, and publication was extremely easy. The journal editor was prompt and helpful, and the reviewers contributed to the quality of the paper. Thank you so much! Eric Nussbaum, MD
Dr Hala Al Shaikh This is to acknowledge that the peer review process for the article ’ A Novel Gnrh1 Gene Mutation in Four Omani Male Siblings, Presentation and Management ’ sent to the International Journal of Clinical Case Reports and Reviews was quick and smooth. The editorial office was prompt with easy communication.
Dear Erin Aust, Editorial Coordinator, Journal of General Medicine and Clinical Practice. We are pleased to share our experience with the “Journal of General Medicine and Clinical Practice”, following the successful publication of our article. The peer review process was thorough and constructive, helping to improve the clarity and quality of the manuscript. We are especially thankful to Ms. Erin Aust, the Editorial Coordinator, for her prompt communication and continuous support throughout the process. Her professionalism ensured a smooth and efficient publication experience. The journal upholds high editorial standards, and we highly recommend it to fellow researchers seeking a credible platform for their work. Best wishes By, Dr. Rakhi Mishra.
Dear Jessica Magne, Editorial Coordinator, Clinical Cardiology and Cardiovascular Interventions, Auctores Publishing LLC. The peer review process of the journal of Clinical Cardiology and Cardiovascular Interventions was excellent and fast, as was the support of the editorial office and the quality of the journal. Kind regards Walter F. Riesen Prof. Dr. Dr. h.c. Walter F. Riesen.
Dear Ashley Rosa, Editorial Coordinator, International Journal of Clinical Case Reports and Reviews, Auctores Publishing LLC. Thank you for publishing our article, Exploring Clozapine's Efficacy in Managing Aggression: A Multiple Single-Case Study in Forensic Psychiatry in the international journal of clinical case reports and reviews. We found the peer review process very professional and efficient. The comments were constructive, and the whole process was efficient. On behalf of the co-authors, I would like to thank you for publishing this article. With regards, Dr. Jelle R. Lettinga.
Dear Clarissa Eric, Editorial Coordinator, Journal of Clinical Case Reports and Studies, I would like to express my deep admiration for the exceptional professionalism demonstrated by your journal. I am thoroughly impressed by the speed of the editorial process, the substantive and insightful reviews, and the meticulous preparation of the manuscript for publication. Additionally, I greatly appreciate the courteous and immediate responses from your editorial office to all my inquiries. Best Regards, Dariusz Ziora
Dear Chrystine Mejia, Editorial Coordinator, Journal of Neurodegeneration and Neurorehabilitation, Auctores Publishing LLC, We would like to thank the editorial team for the smooth and high-quality communication leading up to the publication of our article in the Journal of Neurodegeneration and Neurorehabilitation. The reviewers have extensive knowledge in the field, and their relevant questions helped to add value to our publication. Kind regards, Dr. Ravi Shrivastava.
Dear Clarissa Eric, Editorial Coordinator, Journal of Clinical Case Reports and Studies, Auctores Publishing LLC, USA Office: +1-(302)-520-2644. I would like to express my sincere appreciation for the efficient and professional handling of my case report by the ‘Journal of Clinical Case Reports and Studies’. The peer review process was not only fast but also highly constructive—the reviewers’ comments were clear, relevant, and greatly helped me improve the quality and clarity of my manuscript. I also received excellent support from the editorial office throughout the process. Communication was smooth and timely, and I felt well guided at every stage, from submission to publication. The overall quality and rigor of the journal are truly commendable. I am pleased to have published my work with Journal of Clinical Case Reports and Studies, and I look forward to future opportunities for collaboration. Sincerely, Aline Tollet, UCLouvain.
Dear Ms. Mayra Duenas, Editorial Coordinator, International Journal of Clinical Case Reports and Reviews. “The International Journal of Clinical Case Reports and Reviews represented the “ideal house” to share with the research community a first experience with the use of the Simeox device for speech rehabilitation. High scientific reputation and attractive website communication were first determinants for the selection of this Journal, and the following submission process exceeded expectations: fast but highly professional peer review, great support by the editorial office, elegant graphic layout. Exactly what a dynamic research team - also composed by allied professionals - needs!" From, Chiara Beccaluva, PT - Italy.
Dear Maria Emerson, Editorial Coordinator, we have deeply appreciated the professionalism demonstrated by the International Journal of Clinical Case Reports and Reviews. The reviewers have extensive knowledge of our field and have been very efficient and fast in supporting the process. I am really looking forward to further collaboration. Thanks. Best regards, Dr. Claudio Ligresti
Dear Chrystine Mejia, Editorial Coordinator, Journal of Neurodegeneration and Neurorehabilitation. “The peer review process was efficient and constructive, and the editorial office provided excellent communication and support throughout. The journal ensures scientific rigor and high editorial standards, while also offering a smooth and timely publication process. We sincerely appreciate the work of the editorial team in facilitating the dissemination of innovative approaches such as the Bonori Method.” Best regards, Dr. Matteo Bonori.
I recommend without hesitation submitting relevant papers on medical decision making to the International Journal of Clinical Case Reports and Reviews. I am very grateful to the editorial staff. Maria Emerson was a pleasure to communicate with. The time from submission to publication was an extremely short 3 weeks. The editorial staff submitted the paper to three reviewers. Two of the reviewers commented positively on the value of publishing the paper. The editorial staff quickly recognized the third reviewer’s comments as an unjust attempt to reject the paper. I revised the paper as recommended by the first two reviewers.
Dear Maria Emerson, Editorial Coordinator, Journal of Clinical Research and Reports. Thank you for publishing our case report: "Clinical Case of Effective Fetal Stem Cells Treatment in a Patient with Autism Spectrum Disorder" within the "Journal of Clinical Research and Reports" being submitted by the team of EmCell doctors from Kyiv, Ukraine. We much appreciate a professional and transparent peer-review process from Auctores. All research Doctors are so grateful to your Editorial Office and Auctores Publishing support! I amiably wish our article publication maintained a top quality of your International Scientific Journal. My best wishes for a prosperity of the Journal of Clinical Research and Reports. Hope our scientific relationship and cooperation will remain long lasting. Thank you very much indeed. Kind regards, Dr. Andriy Sinelnyk Cell Therapy Center EmCell
Dear Editorial Team, Clinical Cardiology and Cardiovascular Interventions. It was truly a rewarding experience to work with the journal “Clinical Cardiology and Cardiovascular Interventions”. The peer review process was insightful and encouraging, helping us refine our work to a higher standard. The editorial office offered exceptional support with prompt and thoughtful communication. I highly value the journal’s role in promoting scientific advancement and am honored to be part of it. Best regards, Meng-Jou Lee, MD, Department of Anesthesiology, National Taiwan University Hospital.
Dear Editorial Team, Journal-Clinical Cardiology and Cardiovascular Interventions, “Publishing my article with Clinical Cardiology and Cardiovascular Interventions has been a highly positive experience. The peer-review process was rigorous yet supportive, offering valuable feedback that strengthened my work. The editorial team demonstrated exceptional professionalism, prompt communication, and a genuine commitment to maintaining the highest scientific standards. I am very pleased with the publication quality and proud to be associated with such a reputable journal.” Warm regards, Dr. Mahmoud Kamal Moustafa Ahmed
Dear Maria Emerson, Editorial Coordinator of ‘International Journal of Clinical Case Reports and Reviews’, I appreciate the opportunity to publish my article with your journal. The editorial office provided clear communication during the submission and review process, and I found the overall experience professional and constructive. Best regards, Elena Salvatore.
Dear Mayra Duenas, Editorial Coordinator of ‘International Journal of Clinical Case Reports and Reviews Herewith I confirm an optimal peer review process and a great support of the editorial office of the present journal
Dear Editorial Team, Clinical Cardiology and Cardiovascular Interventions. I am really grateful for the peers review; their feedback gave me the opportunity to reflect on the message and impact of my work and to ameliorate the article. The editors did a great job in addition by encouraging me to continue with the process of publishing.
Dear Cecilia Lilly, Editorial Coordinator, Endocrinology and Disorders, Thank you so much for your quick response regarding reviewing and all process till publishing our manuscript entitled: Prevalence of Pre-Diabetes and its Associated Risk Factors Among Nile College Students, Sudan. Best regards, Dr Mamoun Magzoub.
International Journal of Clinical Case Reports and Reviews is a high quality journal that has a clear and concise submission process. The peer review process was comprehensive and constructive. Support from the editorial office was excellent, since the administrative staff were responsive. The journal provides a fast and timely publication timeline.
Dear Maria Emerson, Editorial Coordinator of International Journal of Clinical Case Reports and Reviews, What distinguishes International Journal of Clinical Case Report and Review is not only the scientific rigor of its publications, but the intellectual climate in which research is evaluated. The submission process is refreshingly free of unnecessary formal barriers and bureaucratic rituals that often complicate academic publishing without adding real value. The peer-review system is demanding yet constructive, guided by genuine scientific dialogue rather than hierarchical or authoritarian attitudes. Reviewers act as collaborators in improving the manuscript, not as gatekeepers imposing arbitrary standards. This journal offers a rare balance: high methodological standards combined with a respectful, transparent, and supportive editorial approach. In an era where publishing can feel more burdensome than research itself, this platform restores the original purpose of peer review — to refine ideas, not to obstruct them Prof. Perlat Kapisyzi, FCCP PULMONOLOGIST AND THORACIC IMAGING.
Dear Mayra Duenas, Editorial Coordinator of the journal IJCCR, I write here a little on my experience as an author submitting to the International Journal of Clinical Case Reports and Reviews (IJCCR). This was my first submission to IJCCR and my manuscript was inherently an outsider’s effort. It attempted to broadly identify and then make some sense of life’s under-appreciated mysteries. I initially had responded to a request for possible submissions. I then contacted IJCCR with a tentative topic for a manuscript. They quickly got back with an approval for the submission, but with a particular requirement that it be medically relevant. I then put together a manuscript and submitted it. After the usual back-and-forth over forms and formality, the manuscript was sent off for reviews. Within 2 weeks I got back 4 reviews which were both helpful and also surprising. Surprising in that the topic was somewhat foreign to medical literature. My subsequent updates in response to the reviewer comments went smoothly and in short order I had a series of proofs to evaluate. All in all, the whole publication process seemed outstanding. It was both helpful in terms of the paper’s content and also in terms of its efficient and friendly communications. Thank you all very much. Sincerely, Ted Christopher, Rochester, NY.
Dear Grace Pierce, Editorial Coordinator of the journal IJCCR, I had a very positive experience with Auctores - Journal throughout the publication process. The Editorial Team was highly responsive, professional, and supportive at every stage. I would like to extend my sincere thanks to the Editor: Grace Pierce, for her guidance and assistance. The peer-review process was smooth and constructive, helping improve the quality of my work. I would gladly recommend Auctores Journal to fellow researchers and authors. Dr. SABITA SINHA, Medical Oncologist, MD (Electro Homeopathy).
Dear Maria Emerson, Editorial Coordinator of - Journal of Clinical Research and Reports. ''I am pleased to provide this testimonial following the publication of our recent case report in this journal. The peer review process was rigorous, constructive, thorough, and conducted in a timely manner. The reviewers’ comments were thoughtful, detailed, and highly constructive, contributing substantially to the refinement, clarity, and scientific robustness of our manuscript. The process was conducted with professionalism and academic integrity throughout. The support provided by the editorial office was exemplary. Communication was consistently prompt, clear, and courteous at all stages of the submission and publication process. The editorial team demonstrated a high level of organization and responsiveness, ensuring that all queries were addressed efficiently and that the process remained transparent and well-coordinated. The overall quality of the journal is reflected in its strong editorial standards, commitment to scientific excellence, and dedication to publishing clinically meaningful research. It has been a privilege to publish our work in this journal, and we would welcome the opportunity to contribute further in the future.'' Best wishes from, Dr. Efstratios Trogkanis, Cardiologist.
Dear Reader: We have published several articles in the Auctores Publishing, LLC, journal, Clinical Medical Reviews and Reports in recent years (CMRR). This is an ‘open access’ journal and the following are our observations. From the initial invitation to submit an article, to the final edits of galley proofs, we have found CMRR personnel to be professional, responsive, rapid and thorough. This entire process begins with Catherine Mitchell, Editorial Coordinator. She is simply outstanding, and, I believe, unparalleled in her capacity. I cannot imagine a more responsive and dedicated Editorial Coordinator. As I read the dates and timing of her correspondence with us, it seems that she never sleeps. I hope Auctores Publishing, LLC, appreciates her efforts as much as these authors do. Thank you to Auctores Publishing, LLC, to the Editorial Staff/Board, and to Catherine Mitchell from a grateful author(s).