AUCTORES
Globalize your Research
Research Article | DOI: https://doi.org/10.31579/2690-4861/499
1 Department of Gynecology and Obstetrics, The Second Affiliated Hospital of Anhui Medical University, Hefei, Anhui, 230601, China.
2 The School of Life Science, Anhui Medical University, Hefei, Anhui, 230601, China.
*Corresponding Author: Wenyan Wang, Furong Road, Economic and Technological Development District, Hefei, Anhui, 230601, China and Enlin Wang, Tanghe Road, Yaohai District, Hefei, Anhui, 230032, Chian.
Citation: Xiaofeng Ma, Yun Lu, Bing Wei, Wenyan Wang, Enlin Wang, (2024), High Expression of KIF4A Predicts Poor Prognosis Hallmark and Is Correlated with Immune Infiltrates in Cervical Cancer, International Journal of Clinical Case Reports and Reviews, 19(4); DOI:10.31579/2690-4861/499
Copyright: © 2024, Wenyan Wang and Enlin Wang. This is an open-access article distributed under the terms of the Creative Commons Attribution License, which permits unrestricted use, distribution, and reproduction in any medium, provided the original author and source are credited.
Received: 01 July 2024 | Accepted: 19 July 2024 | Published: 14 November 2024
Keywords: kif4a; cervical cancer; bioinformatics; hallmark; immune infiltration
Cervical cancer (CC) has become the fourth most common cancer among women and cause a larger number of deaths in worldwide. Screening at the early stage of CC is an effective precaution. Discovery of the new hallmark of CC will provide a guidance for CC screening. Kinesin family member 4A (KIF4A) expressed in a variety of tissues and also contributed to development of several cancers, however its function in CC remains unclear. In this study, high-expression of KIF4A was observed in the CC patients according to the bioinformatics analysis and clinical test. Additionally, loss-function of KIF4A with shRNA abrogated cervical cell proliferation, migration and invasion. We also found that the difference expression genes were identified between KIF4A-high and KIF4A-low CC patients among with abundant mutation of several genes occurred in the CC progression. Finally, we also proved that KIF4A was involved in the immune cell infiltration in the CC patients by clinical information analysis. These demonstrated that the dys-expression of KIF4A may be used for the CC screening and clinical therapy.
Cervical cancer (CC) is the fourth most common cancer among women worldwide and causes over 300,000 deaths in worldwide [1]. Although the high-risk human papilloma virus (hrHPV) infection is a major pathogenic factor for CC development, but several other pathogenic factors also led to CC progression in the non-hrHPV infected patients [2]. Therefore, investigation of development mechanisms and urgent diagnostic markers in CC are an important work for the disease prevention and clinical therapy. The dysfunctional alterations of genome stability, transcriptional control, translation regulation and posttranslational modification in CC generation were occurred. This alteration was regulated by abundant regulatory factor, such as the novel proteins, miRNAs and lncRNAs. The diagnostic biomarkers may be applied to be a future target for the new therapy in the rational drug design [3-5]. In recent years, the bioinformation analysis and clinical classification study is widely used in the CC biomarker screening and attestation, which received high-considerable attention on new-emerging molecular marker discovery and was widely applied in clinical practice [6, 7]. Kinesin family member 4A (KIF4A) belongs to the chromosome-associated kinesin superfamily and contains 1232 amino acids encoded by KIF4A, located on chromosome Xq13.1[8]. Structurally, KIF4A mainly contained the motor domain and microtubule-binding motif, which regulated multiple cellular progresses, including chromosomes rearrangement, sister chromatids separation and associated protein movement. Accumulating evidences reported that KIF4A expressed in a variety of tissues and the overexpression of KIF4A may contribute several diseases and cancer development. In hepatocellular carcinoma, it has been proved that KIF4A promoted hepatoma carcinoma cell (HCC) over-proliferation via activating PI3K/AKT-pathway activity [9]. Besides, KIF4A also acted as the target molecular in HCC progression. Hu et al demonstrated FOXM1 enhanced KIF4A expression and provoked HCC progression by binding to the promotor region of KIF4A, directly[10]. In addition, Hepatitis B virus (HBV) infection, one major causes of HCC, upregulated KIF4A expression and promoted HCC [11, 12]. Taken together, KIF4A plays a critical role in HCC, but the function of KIF4A in CC is still less-known. In this study, we first screened the upregulated genes in the CC patients and found KIF4A was overexpressed in CC according with TCGA, GTEx and GEOs datasets. Besides, we demonstrated KIF4A was indeed upregulated in the malignant CC patient samples with biochemical test. Loss-function of KIF4A inhibited cell proliferation, migration and invasion. Finally, we identified the multiple signaling pathways and cellular progresses between KIF4A-high and KIF4A-low group, which may indicate KIF4A modulated these pathways to regulated CC development.
2.1 Cell culture and transfection
Human embryonic kidney cell HEK293T and cervical cancer cell Hela cell lines were purchased from the American Type Culture Collection (ATCC) and both cell lines were cultured in the DMEM medium supplemented with 10?tal bovine serum (FBS; Gibco) and 1% penicillin/streptomycin (Solarbio) at 37 ℃ under 5% CO2. For establishment of KIF4A RNAi cell lines with short hairpin RNA (shRNA), the Hela cells were transfected with Lipofectamine 2000 (Invitrogen, USA) according to the manufacturer’s handbook and screened with puromycin. Two shRNA-KIF4A sequences are: shKIF4A-1# (5’-3’)- CCTCAGGAATGAGGTTGTGAT,shKIF4A-2# (5’-3’)- CTTACTGAAGTGCGTGGTCAA.
2.2 Immunoblotting
Cultured cells and cervical tissue samples were lysed with lysis buffer RIPA contained proteinase inhibitor PMSF on ice for 30 min. After centrifugation at 12,000g for 15 min, the supernatant was boiled with loading buffer at 100 ℃ for 5 min. The lysates were subjected into sodium dodecyl sulphate-polyacrylamide gel electrophoresis (SDS-PAGE) and transferred polyvinylidene fluoride (PVDF) membranes according to a standard protocol. The membranes were blocked with 5% slim milk for 1 h at room temperature and incubated with primary antibodies overnight at 4°C. On the next day, the membranes were washed with TBST and incubated with the HRP-conjugated secondary antibodies for 1 h at room temperature. After being washed with TBST, the membrane was drenched in ECL HRP substrate (Solarbio) for signal generation.
2.3 Immunohistochemistry
All tissue samples were formalin-fixed and tissue sections were deparaffinized in xylene, boiled in 10 mM citrate buffer (pH 6.8) at 100 ℃ for 5 min. Tissue sections were blocked with 3% BSA for 30 min and probed with KIF4A (ABclonal, 1:100 for IHC, 1:2000 for WB) antibody at 4 ℃ overnight. Next day, all sections were washed with TBST and immunoreacted with the biotinylated secondary antibody at room temperature for 15 min. Finally, signals were raised by DAB substrate kit and pictures were visualized under microscopy (Leica, LeicaDFC420C).
2.4 Cell colony formation and cell proliferation assay
The scramble, shKIF4A-1# and shKIF4A-2# Hela cells (1 × 103) respectively were seeded in the 6-well plates and replaced with the fresh medium every 2 days until the clones were noted (about 2 weeks). After being washed with PBS, the clones were fixed with 4% paraformaldehyde (PFA) for 15 min and stained with 1% crystal violet for 2 h at room temperature. After the staining, the plates were rinsed with distilled water and dried. The images of the plates were collected and clones were counted directly. The scramble, shKIF4A-1# and shKIF4A-2# Hela cells (1 × 104) were cultured in the 96-well plates and counted at the indicated time points.
2.5 Cell Migration and Invasion Analysis
For the migration assay, Transwell inserts (pore size: 8 μm, Corning, USA) in 24-well plates were applied. The Hela cells (2 × 104) were seeded into upper chamber and cultured in DMEM medium with 20?S in the lower chamber. After 24 h, the migrated cells on the lower side were fixed with 4% paraformaldehyde, stained with 0.1% crystal violet for 10 min and eluted in 250 μL of 10?etic acid for 10 min. The absorbance was measured at 570 nm. The cell invasion assay was carried out similarly, except that pre-coating with 100 μL of 1:8 DMEM-diluted Matrigel (BD Biosciences, Franklin Lakes, NJ, USA) was added to each well at 37℃ for 6 hours before cells were seeded onto the membrane, followed by incubation for 48 hours. An equal number of seeded cells was also stained and measured for absorbance, and the reading was used to divide that of migrated cells.
2.6 Data collection and statistical analyses
The RNA-seq data and clinical data of cervical cancer patients from TCGA and GTEx datasets were downloaded in the online website Sangerbox (http://sangerbox.com). The data of mutations were downloaded and visualized using the maftools package in R software. Genes with higher mutational frequency detected of cervical cancer patient in histogram was showed. The RNA-seq data of Gene Expression Omnibus (GEO) were downloaded from GEO Dataset (https://www.ncbi.nlm.nih.gov/gds) and analyzed with online analyses tool GEO2R.
2.7 Statistical analysis
GraphPad Prism 5.0 was used to performed statistical analysis. Student t-test was applied to analyze the data. The data were presented as mean ± SD of two independently experiments in triplicate. The p<0>
3.1 High-expression of KIF4A in the cervical cancer patients from TCGA, GTEx and GEOs datasets
We screened difference expression genes (DEGs) in CC patients from TCGA and GTEx databases. The genes mRNA profile that contained CC samples (n=306) and normal samples (n=22) was used for classification. The adjusting criteria was set as adj. p‐value <0>p<0>p<0>

Figure1. High-expression of KIF4A in the cervical cancer patients from TCGA, GTEx and GEOs datasets. (A). The volcano plot of DEGs in the cervical cancer patients compared with the normal. (B). The high-expression of KIF4A was detected in CC patients from TCGA and GTEx. (C). The high-expression of KIF4A was calculated in CC patients according to GSE6791 database. (D). The high-expression of KIF4A was calculated in CC patients according to GSE63514. (E). The high-expression of KIF4A was calculated in CC patients according to GSE7803 database.
3.2 The clinical expression pattern of KIF4A in cervical cancer
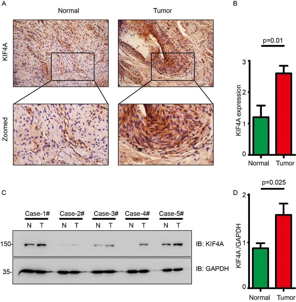
In order to determine the KIF4A expression pattern in the cervical cancer patients, we collected the cervical cancer and the normal cervical tissues from the Second Hospital of Anhui Medical University. Immunohistochemistry staining (IHC) shown that the higher expression of KIF4A was revealed along with morphology alteration of cancer cell nucleus and performed statistical analysis according to histochemical staining criteria (Figure 2A-B). In addition, we detected the KIF4A protein level in cervical cancer tissues and the adjacent normal tissues. Consistent with IHC result, the KIF4A protein level was also up-expressed in cervical cancer samples (Figure 2C-D). Overall, the KIF4A was indeed upregulated in the cervical cancer.

Figure 2. The clinical expression pattern of KIF4A in cervical cancer. (A). Immunohistochemistry staining of KIF4A in cervical cancer tissues and paired normal tissues. (B) Quantitive analysis of immunohistochemistry staining in panel A. (C) Western blot of KIF4A in the cervical cancer tissues and paired normal tissues. N: normal, T: tumor. (D) Quantitive analysis of western blot in panel C. (normalized with GAPDH).
3.3 Inhibition of cervical cancer cell proliferation and migration with loss-function of KIF4A
To investigate the function of KIF4A in the cervical cancer, shRNAs against KIF4A were performed to knockdown KIF4A in Hela cell (Figure 3A). After transfection, clone formation assay, Transwell assays were used to assess cell proliferation, migration and invasion. As shown in Figure 3B knock-down of KIF4A reduced the cell proliferation significantly compared with the control group. Consistently, the colony formation assays also showed that the number of cell clone was decreased in the KIF4A-RNAi cell lines (Figure 3C), which suggesting deletion of KIF4A inhibited cell proliferation. In the transwell assay, KIF4A silencing reduced the cells migration and invasion (Figure 3D-3E). Collectively, these findings indicate that attenuation of KIF4A in cervical cancer cells prevents from cells proliferation, migration and invasiveness.

Figure 3. Inhibition of cervical cancer cell proliferation and migration in loss-of function of KIF4A in Hela cells. (A) The expression of KIF4A was detected by western blot in Hela cells transfected with the scramble, shKIF4A-1# and shKIF4A-2#. (B) The cell number of scramble, shKIF4A-1# and shKIF4A-2# was counted at indicated time points. (C) The clone formation assay detected the cell proliferation after knowdown of KIF4A. (D-E) Transwell assay detected the migration and invasion of Hela cell after knowdown of KIF4A.
3.4 Identification of DEGs between KIF4A-High and KIF4A-Low cervical cancer patients
In order to investigate how KIF4A mediates cell proliferation and migration, we explored the difference pathway and functional biological mechanism occurred between the KIF4A-High expression and KIF4A-Low expression patients. There are 483 differentially expressed genes (DEGs) between the KIF4A-High and KIF4A-Low groups, including 380 up-regulated genes and 84 down-regulated genes (|Log2-FC| > 1.5, adjusted p value <0>NCAPH, BUB1, CENPI, RACGAP1 and DEPDC1, the top 5 down-regulated genes included PDZK1IP1, SLPI, LCN2, TCN1 and ARL14. GO enrichment and KEGG signal-pathway analysis were used to elaborate potential pathway and functional biology involving the entire 483 DEGs (Figure 4B). Generally, in the KEGG pathway enrichment, the DEGs mainly participate in cell cycle control, human immunity response and DNA replication. Besides, the GO enrichment analysis shown the DEGs regulated cell cycle and cell division (Figure 4C). Hypothetically, the feature of KIF4A in promoting cervical cancer development may participate in the cell cycle anddivision control and tumor immunity response.

Figure 4. DEGs were identified between KIF4A-High and KIF4A-Low cervical cancer patients. (A) Volcano plots of DEGs in the KIF4A-High expression and KIF4A-Low expression patients. (B) KEGG pathway analysis of DEGs. (C) GO enrichment analysis of DEGs.
3.5 The alterations in mutations between KIF4A-High and KIF4A-Low patients
Analysis of the gene mutation data from TCGA showed that a total of 248 in 286 samples existed abundant mutations. Several genes in cervical cancer (TTN, PIK3CA, KMT2D, and FBXW7) contained the most common missense mutation. In the KIF4A-high group, 48 patients carried TTN mutations, 47 patients carried PIK3CA mutations, 23 patients had KMT2D mutations, and 19 patients harbored FBXW7 mutations. In the KIF4A-low group, 40 patients had TTN mutations, 47 patients harbored PIK3CA mutations, 20 patients carried KMT2D mutations, and 17 patients harbored FBXW7 mutations (Figure 5A). Further analysis focused on the somatic mutations in the cervical cancer patients according to the massively parallel sequence and missense mutations. SNV occurrence, with nucleotide mutation were obtained. All mutation information were listed in (Figure 5B-5G).

Figure 5. The alterations in mutations between KIF4A-High and KIF4A-Low patients. (A) Onco-plot of somatic landscape in the KIF4A-high and KIF4A-low groups. (B-G) Cohort summary plot of variant classification, type and SNV class, mutation load of each sample, variant classification and the top ten mutated genes.
3.6 The correction of immune infiltration with KIF4A expression
As found in the KEGG pathway analysis, we hypothesis the KIF4A may affect tumor immune activity and regulate cervical cancer progression. Therefore, we used the TIMMER tool to test the correlation between KIF4A expression and infiltration levels of six immune cell subtypes. As
shown in the (Figure 6A), the KIF4A expression was positively associated with the infiltration of CD4+T cells (Cor=0.188 p=1.63e-03) and dendritic cells (Cor=0.134 p=2.57e-02). Moreover, copy number variation (CNV) of KIF4A always significantly related to B cell, CD8+ T cells, CD4+ T cells and dendritic cells infiltration (Figure 6B), suggesting the expression of KIF4A modulate immune cell infiltration and may be implicated in the tumor immunology.

Figure 6. The correction of immune infiltration with KIF4A expression. (A) The correction of B cell, CD8+ T cells, CD4+ T cells, macrophage, neutrophil and dendritic cells infiltration with KIF4A expression. (B) The copy number variation of KIF4A affected B cell, CD8+ T cells, CD4+ T cells, macrophage, neutrophil and dendritic cells infiltration.
Cervical cancer is a malignant epithelial tumor that forms in the uterine cervix. The HPV vaccination has greatly prevented its occurrence [13], However, it remains the fourth-most common cancer in women globally and a major cause of mortality among women in developing countries due to inadequate screening protocols [14]. Advanced cervical cancer usually requires total hysterectomy with chemotherapy or radiotherapy[15, 16]. Despite the available standard treatment of choice, outcome is suboptimal among patients with CC and there are no satisfactory treatments for patients with late-stage disease [17]. Therefore, early diagnosis (or precancer screening) and assessment of disease progression trends are effective to improve the prognosis of CC patients and important for the discovery of novel molecular targets for treatment. Recently, with the development of molecular bioinformatics, the application of the expression of related genes in the diagnosis and prognosis evaluation of malignant tumors has gradually increased, because these methods provide a certain reference for the prevention and treatment of diseases. KIF4A is the members of the Kinesin (KIF) superfamily proteins which are microtubule-dependent molecular motors [18]. As an oncogene, KIF4A is abnormally expressed in a variety of cancers. Interestingly, KIF4A is often up-regulated but can also be down-regulated in some cancers [19].. In our study, the expression of KIF4A was up-regulated in CC tissues. This suggests distinctive regulatory mechanisms for different cancers. KIF4A participated in a variety of cellular processes, such as DNA repair, mitosis [20], genetic stability [21], virus infection [22] and tumor progression [23]. For instance, intracellular KIF4A can lead to mitotic defects and DNA damage repair, and chromosome instability and the formation of aneuploidy, cause abnormal cell proliferation, differentiation and cause tumor formation [24, 25]. In accordance with our current results showing the robust elevation of KIF4A, enhance proliferation in in both Hela cells and SiHa cells. Additionally, analysis of the gene mutation data from TCGA showed that TTN, PIK3CA, KMT2D, and FBXW7 are the most abundant mutation genes both in KIF4A-high group and KIF4A-low group. In the KEGG pathway enrichment, the DEGs mainly participate in cell cycle control, human immunity response and DNA replication. Besides, the GO enrichment analysis also shown the DEGs regulated cell cycle and cell division. Tumor immune escape is the key step of initiation of tumor metastasis, which is response for the failure of some cancer therapy and poor prognosis [26]. Currently, outcomes for women with node-positive and metastatic cervical cancer remain poor [27]. KIF4A is closely associated with the activation of immunocytes. For instance, the high expression of KIF4A is always correlated with the fewer CD8+ tumor-infiltrating lymphocytes (TILs) and a much worse prognosis in patients of bladder cancer [28]. Similarly, the immune-related cells such as B cell, CD4+ T cell, CD8+ T cell, Neutrophil and Myeloid dendritic cells levels also were decreased as KIF4A high-expressed, which promoted occurrence of breast cancer metastasis [29]. The result from TIMER tool showed in the tested six immune cell subtypes, KIF4A expression was positively associated with the infiltration of CD4+T cells and dendritic cells. Moreover, copy number variation (CNV) of KIF4A always significantly related to B cell, CD8+ T cells, CD4+ T cells and dendritic cells infiltration, suggesting the expression of KIF4A modulate immune cell infiltration and may be implicated in the tumor immunology. Clearly, the results of this study are contradictory to previous results in breast and bladder cancer [28, 29]. This suggests distinctive regulatory mechanisms for in CC. This study may have several limitations. We were limited by the sample size of TCGA and clinical specimens, which may has resulted in a slight bias. Further research will help to further validate our findings and better understand the mechanisms of KIF4A in CC.
In current study, we identified 8844 differentially expressed genes (DEGs) by analyzing CC mRNA expression profiling datasets in the TCGA plus GTEx datasets. Based on the above analysis, KIF4A was selected as the key CC gene in our study. Western blot and IHC staining were used to detect the expression of KIF4A in collected clinical CC and adjacent tissues., It was found that the expression level of KIF4A in CC tissues was significantly higher than that in corresponding adjacent tissues. IHC staining revealed that KIF4A was mainly positively expressed in the cytoplasm and the expression level of KIF4A in patients with advanced CC was significantly higher. In a series of cell function experiments, Knockdown KIF4A was found to decrease the migratory and proliferation ability of CC cells, suggesting that KIF4A may be an oncogene of CC. Extensive investigation revealed KIF4A may exert its capacity to control cell cycle and division, DNA stability and tumor immune, highlighting the potential of KIF4A as a new biomarkers and therapeutic targets for the monitoring and treating CC.
Funding:
This study was supported by Science Foundation of Anhui Medical University (grant number. 2023xkj016).
Xiaofeng Ma, Yun Lu, Bing Wei and Wenyan Wang and Enlin Wang were contribute to the conception of the work, acquisition, analysis and interpretation of the data, and drafted the work. All authors approved the version to be published and are accountable for all aspects of the work in ensuring that questions related to the accuracy or integrity of any part of the work are appropriately investigated and resolved.
all author declares that there is no conflict of interest in this article.
Ethical approval to report this case was obtained from the Institutional Review Board of Anhui Medical University (No: 20180023).
Data will be made available on reasonable request.
Clearly Auctoresonline and particularly Psychology and Mental Health Care Journal is dedicated to improving health care services for individuals and populations. The editorial boards' ability to efficiently recognize and share the global importance of health literacy with a variety of stakeholders. Auctoresonline publishing platform can be used to facilitate of optimal client-based services and should be added to health care professionals' repertoire of evidence-based health care resources.
Journal of Clinical Cardiology and Cardiovascular Intervention The submission and review process was adequate. However I think that the publication total value should have been enlightened in early fases. Thank you for all.
Journal of Women Health Care and Issues By the present mail, I want to say thank to you and tour colleagues for facilitating my published article. Specially thank you for the peer review process, support from the editorial office. I appreciate positively the quality of your journal.
Journal of Clinical Research and Reports I would be very delighted to submit my testimonial regarding the reviewer board and the editorial office. The reviewer board were accurate and helpful regarding any modifications for my manuscript. And the editorial office were very helpful and supportive in contacting and monitoring with any update and offering help. It was my pleasure to contribute with your promising Journal and I am looking forward for more collaboration.
We would like to thank the Journal of Thoracic Disease and Cardiothoracic Surgery because of the services they provided us for our articles. The peer-review process was done in a very excellent time manner, and the opinions of the reviewers helped us to improve our manuscript further. The editorial office had an outstanding correspondence with us and guided us in many ways. During a hard time of the pandemic that is affecting every one of us tremendously, the editorial office helped us make everything easier for publishing scientific work. Hope for a more scientific relationship with your Journal.
The peer-review process which consisted high quality queries on the paper. I did answer six reviewers’ questions and comments before the paper was accepted. The support from the editorial office is excellent.
Journal of Neuroscience and Neurological Surgery. I had the experience of publishing a research article recently. The whole process was simple from submission to publication. The reviewers made specific and valuable recommendations and corrections that improved the quality of my publication. I strongly recommend this Journal.
Dr. Katarzyna Byczkowska My testimonial covering: "The peer review process is quick and effective. The support from the editorial office is very professional and friendly. Quality of the Clinical Cardiology and Cardiovascular Interventions is scientific and publishes ground-breaking research on cardiology that is useful for other professionals in the field.
Thank you most sincerely, with regard to the support you have given in relation to the reviewing process and the processing of my article entitled "Large Cell Neuroendocrine Carcinoma of The Prostate Gland: A Review and Update" for publication in your esteemed Journal, Journal of Cancer Research and Cellular Therapeutics". The editorial team has been very supportive.
Testimony of Journal of Clinical Otorhinolaryngology: work with your Reviews has been a educational and constructive experience. The editorial office were very helpful and supportive. It was a pleasure to contribute to your Journal.
Dr. Bernard Terkimbi Utoo, I am happy to publish my scientific work in Journal of Women Health Care and Issues (JWHCI). The manuscript submission was seamless and peer review process was top notch. I was amazed that 4 reviewers worked on the manuscript which made it a highly technical, standard and excellent quality paper. I appreciate the format and consideration for the APC as well as the speed of publication. It is my pleasure to continue with this scientific relationship with the esteem JWHCI.
This is an acknowledgment for peer reviewers, editorial board of Journal of Clinical Research and Reports. They show a lot of consideration for us as publishers for our research article “Evaluation of the different factors associated with side effects of COVID-19 vaccination on medical students, Mutah university, Al-Karak, Jordan”, in a very professional and easy way. This journal is one of outstanding medical journal.
Dear Hao Jiang, to Journal of Nutrition and Food Processing We greatly appreciate the efficient, professional and rapid processing of our paper by your team. If there is anything else we should do, please do not hesitate to let us know. On behalf of my co-authors, we would like to express our great appreciation to editor and reviewers.
As an author who has recently published in the journal "Brain and Neurological Disorders". I am delighted to provide a testimonial on the peer review process, editorial office support, and the overall quality of the journal. The peer review process at Brain and Neurological Disorders is rigorous and meticulous, ensuring that only high-quality, evidence-based research is published. The reviewers are experts in their fields, and their comments and suggestions were constructive and helped improve the quality of my manuscript. The review process was timely and efficient, with clear communication from the editorial office at each stage. The support from the editorial office was exceptional throughout the entire process. The editorial staff was responsive, professional, and always willing to help. They provided valuable guidance on formatting, structure, and ethical considerations, making the submission process seamless. Moreover, they kept me informed about the status of my manuscript and provided timely updates, which made the process less stressful. The journal Brain and Neurological Disorders is of the highest quality, with a strong focus on publishing cutting-edge research in the field of neurology. The articles published in this journal are well-researched, rigorously peer-reviewed, and written by experts in the field. The journal maintains high standards, ensuring that readers are provided with the most up-to-date and reliable information on brain and neurological disorders. In conclusion, I had a wonderful experience publishing in Brain and Neurological Disorders. The peer review process was thorough, the editorial office provided exceptional support, and the journal's quality is second to none. I would highly recommend this journal to any researcher working in the field of neurology and brain disorders.
Dear Agrippa Hilda, Journal of Neuroscience and Neurological Surgery, Editorial Coordinator, I trust this message finds you well. I want to extend my appreciation for considering my article for publication in your esteemed journal. I am pleased to provide a testimonial regarding the peer review process and the support received from your editorial office. The peer review process for my paper was carried out in a highly professional and thorough manner. The feedback and comments provided by the authors were constructive and very useful in improving the quality of the manuscript. This rigorous assessment process undoubtedly contributes to the high standards maintained by your journal.
International Journal of Clinical Case Reports and Reviews. I strongly recommend to consider submitting your work to this high-quality journal. The support and availability of the Editorial staff is outstanding and the review process was both efficient and rigorous.
Thank you very much for publishing my Research Article titled “Comparing Treatment Outcome Of Allergic Rhinitis Patients After Using Fluticasone Nasal Spray And Nasal Douching" in the Journal of Clinical Otorhinolaryngology. As Medical Professionals we are immensely benefited from study of various informative Articles and Papers published in this high quality Journal. I look forward to enriching my knowledge by regular study of the Journal and contribute my future work in the field of ENT through the Journal for use by the medical fraternity. The support from the Editorial office was excellent and very prompt. I also welcome the comments received from the readers of my Research Article.
Dear Erica Kelsey, Editorial Coordinator of Cancer Research and Cellular Therapeutics Our team is very satisfied with the processing of our paper by your journal. That was fast, efficient, rigorous, but without unnecessary complications. We appreciated the very short time between the submission of the paper and its publication on line on your site.
I am very glad to say that the peer review process is very successful and fast and support from the Editorial Office. Therefore, I would like to continue our scientific relationship for a long time. And I especially thank you for your kindly attention towards my article. Have a good day!
"We recently published an article entitled “Influence of beta-Cyclodextrins upon the Degradation of Carbofuran Derivatives under Alkaline Conditions" in the Journal of “Pesticides and Biofertilizers” to show that the cyclodextrins protect the carbamates increasing their half-life time in the presence of basic conditions This will be very helpful to understand carbofuran behaviour in the analytical, agro-environmental and food areas. We greatly appreciated the interaction with the editor and the editorial team; we were particularly well accompanied during the course of the revision process, since all various steps towards publication were short and without delay".
I would like to express my gratitude towards you process of article review and submission. I found this to be very fair and expedient. Your follow up has been excellent. I have many publications in national and international journal and your process has been one of the best so far. Keep up the great work.
We are grateful for this opportunity to provide a glowing recommendation to the Journal of Psychiatry and Psychotherapy. We found that the editorial team were very supportive, helpful, kept us abreast of timelines and over all very professional in nature. The peer review process was rigorous, efficient and constructive that really enhanced our article submission. The experience with this journal remains one of our best ever and we look forward to providing future submissions in the near future.
I am very pleased to serve as EBM of the journal, I hope many years of my experience in stem cells can help the journal from one way or another. As we know, stem cells hold great potential for regenerative medicine, which are mostly used to promote the repair response of diseased, dysfunctional or injured tissue using stem cells or their derivatives. I think Stem Cell Research and Therapeutics International is a great platform to publish and share the understanding towards the biology and translational or clinical application of stem cells.
I would like to give my testimony in the support I have got by the peer review process and to support the editorial office where they were of asset to support young author like me to be encouraged to publish their work in your respected journal and globalize and share knowledge across the globe. I really give my great gratitude to your journal and the peer review including the editorial office.
I am delighted to publish our manuscript entitled "A Perspective on Cocaine Induced Stroke - Its Mechanisms and Management" in the Journal of Neuroscience and Neurological Surgery. The peer review process, support from the editorial office, and quality of the journal are excellent. The manuscripts published are of high quality and of excellent scientific value. I recommend this journal very much to colleagues.
Dr.Tania Muñoz, My experience as researcher and author of a review article in The Journal Clinical Cardiology and Interventions has been very enriching and stimulating. The editorial team is excellent, performs its work with absolute responsibility and delivery. They are proactive, dynamic and receptive to all proposals. Supporting at all times the vast universe of authors who choose them as an option for publication. The team of review specialists, members of the editorial board, are brilliant professionals, with remarkable performance in medical research and scientific methodology. Together they form a frontline team that consolidates the JCCI as a magnificent option for the publication and review of high-level medical articles and broad collective interest. I am honored to be able to share my review article and open to receive all your comments.
“The peer review process of JPMHC is quick and effective. Authors are benefited by good and professional reviewers with huge experience in the field of psychology and mental health. The support from the editorial office is very professional. People to contact to are friendly and happy to help and assist any query authors might have. Quality of the Journal is scientific and publishes ground-breaking research on mental health that is useful for other professionals in the field”.
Dear editorial department: On behalf of our team, I hereby certify the reliability and superiority of the International Journal of Clinical Case Reports and Reviews in the peer review process, editorial support, and journal quality. Firstly, the peer review process of the International Journal of Clinical Case Reports and Reviews is rigorous, fair, transparent, fast, and of high quality. The editorial department invites experts from relevant fields as anonymous reviewers to review all submitted manuscripts. These experts have rich academic backgrounds and experience, and can accurately evaluate the academic quality, originality, and suitability of manuscripts. The editorial department is committed to ensuring the rigor of the peer review process, while also making every effort to ensure a fast review cycle to meet the needs of authors and the academic community. Secondly, the editorial team of the International Journal of Clinical Case Reports and Reviews is composed of a group of senior scholars and professionals with rich experience and professional knowledge in related fields. The editorial department is committed to assisting authors in improving their manuscripts, ensuring their academic accuracy, clarity, and completeness. Editors actively collaborate with authors, providing useful suggestions and feedback to promote the improvement and development of the manuscript. We believe that the support of the editorial department is one of the key factors in ensuring the quality of the journal. Finally, the International Journal of Clinical Case Reports and Reviews is renowned for its high- quality articles and strict academic standards. The editorial department is committed to publishing innovative and academically valuable research results to promote the development and progress of related fields. The International Journal of Clinical Case Reports and Reviews is reasonably priced and ensures excellent service and quality ratio, allowing authors to obtain high-level academic publishing opportunities in an affordable manner. I hereby solemnly declare that the International Journal of Clinical Case Reports and Reviews has a high level of credibility and superiority in terms of peer review process, editorial support, reasonable fees, and journal quality. Sincerely, Rui Tao.
Clinical Cardiology and Cardiovascular Interventions I testity the covering of the peer review process, support from the editorial office, and quality of the journal.
Clinical Cardiology and Cardiovascular Interventions, we deeply appreciate the interest shown in our work and its publication. It has been a true pleasure to collaborate with you. The peer review process, as well as the support provided by the editorial office, have been exceptional, and the quality of the journal is very high, which was a determining factor in our decision to publish with you.
The peer reviewers process is quick and effective, the supports from editorial office is excellent, the quality of journal is high. I would like to collabroate with Internatioanl journal of Clinical Case Reports and Reviews journal clinically in the future time.
Clinical Cardiology and Cardiovascular Interventions, I would like to express my sincerest gratitude for the trust placed in our team for the publication in your journal. It has been a true pleasure to collaborate with you on this project. I am pleased to inform you that both the peer review process and the attention from the editorial coordination have been excellent. Your team has worked with dedication and professionalism to ensure that your publication meets the highest standards of quality. We are confident that this collaboration will result in mutual success, and we are eager to see the fruits of this shared effort.
Dear Dr. Jessica Magne, Editorial Coordinator 0f Clinical Cardiology and Cardiovascular Interventions, I hope this message finds you well. I want to express my utmost gratitude for your excellent work and for the dedication and speed in the publication process of my article titled "Navigating Innovation: Qualitative Insights on Using Technology for Health Education in Acute Coronary Syndrome Patients." I am very satisfied with the peer review process, the support from the editorial office, and the quality of the journal. I hope we can maintain our scientific relationship in the long term.
Dear Monica Gissare, - Editorial Coordinator of Nutrition and Food Processing. ¨My testimony with you is truly professional, with a positive response regarding the follow-up of the article and its review, you took into account my qualities and the importance of the topic¨.
Dear Dr. Jessica Magne, Editorial Coordinator 0f Clinical Cardiology and Cardiovascular Interventions, The review process for the article “The Handling of Anti-aggregants and Anticoagulants in the Oncologic Heart Patient Submitted to Surgery” was extremely rigorous and detailed. From the initial submission to the final acceptance, the editorial team at the “Journal of Clinical Cardiology and Cardiovascular Interventions” demonstrated a high level of professionalism and dedication. The reviewers provided constructive and detailed feedback, which was essential for improving the quality of our work. Communication was always clear and efficient, ensuring that all our questions were promptly addressed. The quality of the “Journal of Clinical Cardiology and Cardiovascular Interventions” is undeniable. It is a peer-reviewed, open-access publication dedicated exclusively to disseminating high-quality research in the field of clinical cardiology and cardiovascular interventions. The journal's impact factor is currently under evaluation, and it is indexed in reputable databases, which further reinforces its credibility and relevance in the scientific field. I highly recommend this journal to researchers looking for a reputable platform to publish their studies.
Dear Editorial Coordinator of the Journal of Nutrition and Food Processing! "I would like to thank the Journal of Nutrition and Food Processing for including and publishing my article. The peer review process was very quick, movement and precise. The Editorial Board has done an extremely conscientious job with much help, valuable comments and advices. I find the journal very valuable from a professional point of view, thank you very much for allowing me to be part of it and I would like to participate in the future!”
Dealing with The Journal of Neurology and Neurological Surgery was very smooth and comprehensive. The office staff took time to address my needs and the response from editors and the office was prompt and fair. I certainly hope to publish with this journal again.Their professionalism is apparent and more than satisfactory. Susan Weiner
My Testimonial Covering as fellowing: Lin-Show Chin. The peer reviewers process is quick and effective, the supports from editorial office is excellent, the quality of journal is high. I would like to collabroate with Internatioanl journal of Clinical Case Reports and Reviews.
My experience publishing in Psychology and Mental Health Care was exceptional. The peer review process was rigorous and constructive, with reviewers providing valuable insights that helped enhance the quality of our work. The editorial team was highly supportive and responsive, making the submission process smooth and efficient. The journal's commitment to high standards and academic rigor makes it a respected platform for quality research. I am grateful for the opportunity to publish in such a reputable journal.
My experience publishing in International Journal of Clinical Case Reports and Reviews was exceptional. I Come forth to Provide a Testimonial Covering the Peer Review Process and the editorial office for the Professional and Impartial Evaluation of the Manuscript.
I would like to offer my testimony in the support. I have received through the peer review process and support the editorial office where they are to support young authors like me, encourage them to publish their work in your esteemed journals, and globalize and share knowledge globally. I really appreciate your journal, peer review, and editorial office.
Dear Agrippa Hilda- Editorial Coordinator of Journal of Neuroscience and Neurological Surgery, "The peer review process was very quick and of high quality, which can also be seen in the articles in the journal. The collaboration with the editorial office was very good."
I would like to express my sincere gratitude for the support and efficiency provided by the editorial office throughout the publication process of my article, “Delayed Vulvar Metastases from Rectal Carcinoma: A Case Report.” I greatly appreciate the assistance and guidance I received from your team, which made the entire process smooth and efficient. The peer review process was thorough and constructive, contributing to the overall quality of the final article. I am very grateful for the high level of professionalism and commitment shown by the editorial staff, and I look forward to maintaining a long-term collaboration with the International Journal of Clinical Case Reports and Reviews.
To Dear Erin Aust, I would like to express my heartfelt appreciation for the opportunity to have my work published in this esteemed journal. The entire publication process was smooth and well-organized, and I am extremely satisfied with the final result. The Editorial Team demonstrated the utmost professionalism, providing prompt and insightful feedback throughout the review process. Their clear communication and constructive suggestions were invaluable in enhancing my manuscript, and their meticulous attention to detail and dedication to quality are truly commendable. Additionally, the support from the Editorial Office was exceptional. From the initial submission to the final publication, I was guided through every step of the process with great care and professionalism. The team's responsiveness and assistance made the entire experience both easy and stress-free. I am also deeply impressed by the quality and reputation of the journal. It is an honor to have my research featured in such a respected publication, and I am confident that it will make a meaningful contribution to the field.
"I am grateful for the opportunity of contributing to [International Journal of Clinical Case Reports and Reviews] and for the rigorous review process that enhances the quality of research published in your esteemed journal. I sincerely appreciate the time and effort of your team who have dedicatedly helped me in improvising changes and modifying my manuscript. The insightful comments and constructive feedback provided have been invaluable in refining and strengthening my work".
I thank the ‘Journal of Clinical Research and Reports’ for accepting this article for publication. This is a rigorously peer reviewed journal which is on all major global scientific data bases. I note the review process was prompt, thorough and professionally critical. It gave us an insight into a number of important scientific/statistical issues. The review prompted us to review the relevant literature again and look at the limitations of the study. The peer reviewers were open, clear in the instructions and the editorial team was very prompt in their communication. This journal certainly publishes quality research articles. I would recommend the journal for any future publications.
Dear Jessica Magne, with gratitude for the joint work. Fast process of receiving and processing the submitted scientific materials in “Clinical Cardiology and Cardiovascular Interventions”. High level of competence of the editors with clear and correct recommendations and ideas for enriching the article.
We found the peer review process quick and positive in its input. The support from the editorial officer has been very agile, always with the intention of improving the article and taking into account our subsequent corrections.
My article, titled 'No Way Out of the Smartphone Epidemic Without Considering the Insights of Brain Research,' has been republished in the International Journal of Clinical Case Reports and Reviews. The review process was seamless and professional, with the editors being both friendly and supportive. I am deeply grateful for their efforts.
To Dear Erin Aust – Editorial Coordinator of Journal of General Medicine and Clinical Practice! I declare that I am absolutely satisfied with your work carried out with great competence in following the manuscript during the various stages from its receipt, during the revision process to the final acceptance for publication. Thank Prof. Elvira Farina
Dear Jessica, and the super professional team of the ‘Clinical Cardiology and Cardiovascular Interventions’ I am sincerely grateful to the coordinated work of the journal team for the no problem with the submission of my manuscript: “Cardiometabolic Disorders in A Pregnant Woman with Severe Preeclampsia on the Background of Morbid Obesity (Case Report).” The review process by 5 experts was fast, and the comments were professional, which made it more specific and academic, and the process of publication and presentation of the article was excellent. I recommend that my colleagues publish articles in this journal, and I am interested in further scientific cooperation. Sincerely and best wishes, Dr. Oleg Golyanovskiy.
Dear Ashley Rosa, Editorial Coordinator of the journal - Psychology and Mental Health Care. " The process of obtaining publication of my article in the Psychology and Mental Health Journal was positive in all areas. The peer review process resulted in a number of valuable comments, the editorial process was collaborative and timely, and the quality of this journal has been quickly noticed, resulting in alternative journals contacting me to publish with them." Warm regards, Susan Anne Smith, PhD. Australian Breastfeeding Association.
Dear Jessica Magne, Editorial Coordinator, Clinical Cardiology and Cardiovascular Interventions, Auctores Publishing LLC. I appreciate the journal (JCCI) editorial office support, the entire team leads were always ready to help, not only on technical front but also on thorough process. Also, I should thank dear reviewers’ attention to detail and creative approach to teach me and bring new insights by their comments. Surely, more discussions and introduction of other hemodynamic devices would provide better prevention and management of shock states. Your efforts and dedication in presenting educational materials in this journal are commendable. Best wishes from, Farahnaz Fallahian.
Dear Maria Emerson, Editorial Coordinator, International Journal of Clinical Case Reports and Reviews, Auctores Publishing LLC. I am delighted to have published our manuscript, "Acute Colonic Pseudo-Obstruction (ACPO): A rare but serious complication following caesarean section." I want to thank the editorial team, especially Maria Emerson, for their prompt review of the manuscript, quick responses to queries, and overall support. Yours sincerely Dr. Victor Olagundoye.
Dear Ashley Rosa, Editorial Coordinator, International Journal of Clinical Case Reports and Reviews. Many thanks for publishing this manuscript after I lost confidence the editors were most helpful, more than other journals Best wishes from, Susan Anne Smith, PhD. Australian Breastfeeding Association.
Dear Agrippa Hilda, Editorial Coordinator, Journal of Neuroscience and Neurological Surgery. The entire process including article submission, review, revision, and publication was extremely easy. The journal editor was prompt and helpful, and the reviewers contributed to the quality of the paper. Thank you so much! Eric Nussbaum, MD
Dr Hala Al Shaikh This is to acknowledge that the peer review process for the article ’ A Novel Gnrh1 Gene Mutation in Four Omani Male Siblings, Presentation and Management ’ sent to the International Journal of Clinical Case Reports and Reviews was quick and smooth. The editorial office was prompt with easy communication.
Dear Erin Aust, Editorial Coordinator, Journal of General Medicine and Clinical Practice. We are pleased to share our experience with the “Journal of General Medicine and Clinical Practice”, following the successful publication of our article. The peer review process was thorough and constructive, helping to improve the clarity and quality of the manuscript. We are especially thankful to Ms. Erin Aust, the Editorial Coordinator, for her prompt communication and continuous support throughout the process. Her professionalism ensured a smooth and efficient publication experience. The journal upholds high editorial standards, and we highly recommend it to fellow researchers seeking a credible platform for their work. Best wishes By, Dr. Rakhi Mishra.
Dear Jessica Magne, Editorial Coordinator, Clinical Cardiology and Cardiovascular Interventions, Auctores Publishing LLC. The peer review process of the journal of Clinical Cardiology and Cardiovascular Interventions was excellent and fast, as was the support of the editorial office and the quality of the journal. Kind regards Walter F. Riesen Prof. Dr. Dr. h.c. Walter F. Riesen.
Dear Ashley Rosa, Editorial Coordinator, International Journal of Clinical Case Reports and Reviews, Auctores Publishing LLC. Thank you for publishing our article, Exploring Clozapine's Efficacy in Managing Aggression: A Multiple Single-Case Study in Forensic Psychiatry in the international journal of clinical case reports and reviews. We found the peer review process very professional and efficient. The comments were constructive, and the whole process was efficient. On behalf of the co-authors, I would like to thank you for publishing this article. With regards, Dr. Jelle R. Lettinga.
Dear Clarissa Eric, Editorial Coordinator, Journal of Clinical Case Reports and Studies, I would like to express my deep admiration for the exceptional professionalism demonstrated by your journal. I am thoroughly impressed by the speed of the editorial process, the substantive and insightful reviews, and the meticulous preparation of the manuscript for publication. Additionally, I greatly appreciate the courteous and immediate responses from your editorial office to all my inquiries. Best Regards, Dariusz Ziora
Dear Chrystine Mejia, Editorial Coordinator, Journal of Neurodegeneration and Neurorehabilitation, Auctores Publishing LLC, We would like to thank the editorial team for the smooth and high-quality communication leading up to the publication of our article in the Journal of Neurodegeneration and Neurorehabilitation. The reviewers have extensive knowledge in the field, and their relevant questions helped to add value to our publication. Kind regards, Dr. Ravi Shrivastava.
Dear Clarissa Eric, Editorial Coordinator, Journal of Clinical Case Reports and Studies, Auctores Publishing LLC, USA Office: +1-(302)-520-2644. I would like to express my sincere appreciation for the efficient and professional handling of my case report by the ‘Journal of Clinical Case Reports and Studies’. The peer review process was not only fast but also highly constructive—the reviewers’ comments were clear, relevant, and greatly helped me improve the quality and clarity of my manuscript. I also received excellent support from the editorial office throughout the process. Communication was smooth and timely, and I felt well guided at every stage, from submission to publication. The overall quality and rigor of the journal are truly commendable. I am pleased to have published my work with Journal of Clinical Case Reports and Studies, and I look forward to future opportunities for collaboration. Sincerely, Aline Tollet, UCLouvain.
Dear Ms. Mayra Duenas, Editorial Coordinator, International Journal of Clinical Case Reports and Reviews. “The International Journal of Clinical Case Reports and Reviews represented the “ideal house” to share with the research community a first experience with the use of the Simeox device for speech rehabilitation. High scientific reputation and attractive website communication were first determinants for the selection of this Journal, and the following submission process exceeded expectations: fast but highly professional peer review, great support by the editorial office, elegant graphic layout. Exactly what a dynamic research team - also composed by allied professionals - needs!" From, Chiara Beccaluva, PT - Italy.
Dear Maria Emerson, Editorial Coordinator, we have deeply appreciated the professionalism demonstrated by the International Journal of Clinical Case Reports and Reviews. The reviewers have extensive knowledge of our field and have been very efficient and fast in supporting the process. I am really looking forward to further collaboration. Thanks. Best regards, Dr. Claudio Ligresti
Dear Chrystine Mejia, Editorial Coordinator, Journal of Neurodegeneration and Neurorehabilitation. “The peer review process was efficient and constructive, and the editorial office provided excellent communication and support throughout. The journal ensures scientific rigor and high editorial standards, while also offering a smooth and timely publication process. We sincerely appreciate the work of the editorial team in facilitating the dissemination of innovative approaches such as the Bonori Method.” Best regards, Dr. Matteo Bonori.
I recommend without hesitation submitting relevant papers on medical decision making to the International Journal of Clinical Case Reports and Reviews. I am very grateful to the editorial staff. Maria Emerson was a pleasure to communicate with. The time from submission to publication was an extremely short 3 weeks. The editorial staff submitted the paper to three reviewers. Two of the reviewers commented positively on the value of publishing the paper. The editorial staff quickly recognized the third reviewer’s comments as an unjust attempt to reject the paper. I revised the paper as recommended by the first two reviewers.
Dear Maria Emerson, Editorial Coordinator, Journal of Clinical Research and Reports. Thank you for publishing our case report: "Clinical Case of Effective Fetal Stem Cells Treatment in a Patient with Autism Spectrum Disorder" within the "Journal of Clinical Research and Reports" being submitted by the team of EmCell doctors from Kyiv, Ukraine. We much appreciate a professional and transparent peer-review process from Auctores. All research Doctors are so grateful to your Editorial Office and Auctores Publishing support! I amiably wish our article publication maintained a top quality of your International Scientific Journal. My best wishes for a prosperity of the Journal of Clinical Research and Reports. Hope our scientific relationship and cooperation will remain long lasting. Thank you very much indeed. Kind regards, Dr. Andriy Sinelnyk Cell Therapy Center EmCell
Dear Editorial Team, Clinical Cardiology and Cardiovascular Interventions. It was truly a rewarding experience to work with the journal “Clinical Cardiology and Cardiovascular Interventions”. The peer review process was insightful and encouraging, helping us refine our work to a higher standard. The editorial office offered exceptional support with prompt and thoughtful communication. I highly value the journal’s role in promoting scientific advancement and am honored to be part of it. Best regards, Meng-Jou Lee, MD, Department of Anesthesiology, National Taiwan University Hospital.
Dear Editorial Team, Journal-Clinical Cardiology and Cardiovascular Interventions, “Publishing my article with Clinical Cardiology and Cardiovascular Interventions has been a highly positive experience. The peer-review process was rigorous yet supportive, offering valuable feedback that strengthened my work. The editorial team demonstrated exceptional professionalism, prompt communication, and a genuine commitment to maintaining the highest scientific standards. I am very pleased with the publication quality and proud to be associated with such a reputable journal.” Warm regards, Dr. Mahmoud Kamal Moustafa Ahmed
Dear Maria Emerson, Editorial Coordinator of ‘International Journal of Clinical Case Reports and Reviews’, I appreciate the opportunity to publish my article with your journal. The editorial office provided clear communication during the submission and review process, and I found the overall experience professional and constructive. Best regards, Elena Salvatore.
Dear Mayra Duenas, Editorial Coordinator of ‘International Journal of Clinical Case Reports and Reviews Herewith I confirm an optimal peer review process and a great support of the editorial office of the present journal
Dear Editorial Team, Clinical Cardiology and Cardiovascular Interventions. I am really grateful for the peers review; their feedback gave me the opportunity to reflect on the message and impact of my work and to ameliorate the article. The editors did a great job in addition by encouraging me to continue with the process of publishing.
Dear Cecilia Lilly, Editorial Coordinator, Endocrinology and Disorders, Thank you so much for your quick response regarding reviewing and all process till publishing our manuscript entitled: Prevalence of Pre-Diabetes and its Associated Risk Factors Among Nile College Students, Sudan. Best regards, Dr Mamoun Magzoub.
International Journal of Clinical Case Reports and Reviews is a high quality journal that has a clear and concise submission process. The peer review process was comprehensive and constructive. Support from the editorial office was excellent, since the administrative staff were responsive. The journal provides a fast and timely publication timeline.
Dear Maria Emerson, Editorial Coordinator of International Journal of Clinical Case Reports and Reviews, What distinguishes International Journal of Clinical Case Report and Review is not only the scientific rigor of its publications, but the intellectual climate in which research is evaluated. The submission process is refreshingly free of unnecessary formal barriers and bureaucratic rituals that often complicate academic publishing without adding real value. The peer-review system is demanding yet constructive, guided by genuine scientific dialogue rather than hierarchical or authoritarian attitudes. Reviewers act as collaborators in improving the manuscript, not as gatekeepers imposing arbitrary standards. This journal offers a rare balance: high methodological standards combined with a respectful, transparent, and supportive editorial approach. In an era where publishing can feel more burdensome than research itself, this platform restores the original purpose of peer review — to refine ideas, not to obstruct them Prof. Perlat Kapisyzi, FCCP PULMONOLOGIST AND THORACIC IMAGING.
Dear Grace Pierce, International Journal of Clinical Case Reports and Reviews I appreciate the opportunity to review for Auctore Journal, as the overall editorial process was smooth, transparent and professionally managed. This journal maintains high scientific standards and ensures timely communications with authors, which is truly commendable. I would like to express my special thanks to editor Grace Pierce for his constant guidance, promt responses, and supportive coordination throughout the review process. I am also greatful to Eleanor Bailey from the finance department for her clear communication and efficient handling of all administrative matters. Overall, my experience with Auctore Journal has been highly positive and rewarding. Best regards, Sabita sinha
Dear Mayra Duenas, Editorial Coordinator of the journal IJCCR, I write here a little on my experience as an author submitting to the International Journal of Clinical Case Reports and Reviews (IJCCR). This was my first submission to IJCCR and my manuscript was inherently an outsider’s effort. It attempted to broadly identify and then make some sense of life’s under-appreciated mysteries. I initially had responded to a request for possible submissions. I then contacted IJCCR with a tentative topic for a manuscript. They quickly got back with an approval for the submission, but with a particular requirement that it be medically relevant. I then put together a manuscript and submitted it. After the usual back-and-forth over forms and formality, the manuscript was sent off for reviews. Within 2 weeks I got back 4 reviews which were both helpful and also surprising. Surprising in that the topic was somewhat foreign to medical literature. My subsequent updates in response to the reviewer comments went smoothly and in short order I had a series of proofs to evaluate. All in all, the whole publication process seemed outstanding. It was both helpful in terms of the paper’s content and also in terms of its efficient and friendly communications. Thank you all very much. Sincerely, Ted Christopher, Rochester, NY.