AUCTORES
Globalize your Research
Research Article | DOI: https://doi.org/10.31579/2578-8965/227
1 The Second Affiliated Hospital of Harbin Medical University, Department of Obstetrics and Gynecology, Harbin, China.
2 The First Affiliated Hospital of Harbin Medical University, Department of Obstetrics and Gynecology, Harbin, China
# Equally contributed first authors.
*Corresponding Author: XiaoHong Qiu, The Second Affiliated Hospital of Harbin Medical University, Department of Obstetrics and Gynecology, Harbin, Heilongjiang, China.
Citation: Jia Yin Gao, Anqi Zhao, Qurat Ul Ain, Haizhu Sun, XiaoHong Qiu, (2024), Activating Transcription Factor 5; A Potential Prognostic Molecular Biomarker for Cervical Cancer (CC), J. Obstetrics Gynecology and Reproductive Sciences, 8(6) DOI:10.31579/2578-8965/227
Copyright: © 2024, XiaoHong Qiu. This is an open-access article distributed under the terms of The Creative Commons Attribution License, which permits unrestricted use, distribution, and reproduction in any medium, provided the original author and source are credited.
Received: 05 July 2024 | Accepted: 01 August 2024 | Published: 12 August 2024
Keywords: ATF5; ATF5Mrna; Cervical Cancer; Prognostic Biomarker; Molecular Biomarker
Background: Prognostic biomarkers with high sensitivity and specificity that accurately predict disease prognosis are crucial for influencing cancer patients' treatment and disease progression choices. This research attempts to determine ATF5's cervical cancer prognostic value and find a theoretical basis for cervical cancer treatment.
Method: This study began with a survival analysis, then univariate and multivariate analyses using transcriptomics, methylation, and TCGA ATF5 clinical data. Second, ATF5's role in cervical cancer development was explored using GO, KEGG, and TIMER databases. We assessed ATF5's cervical cancer treatment potential using CMap, a drug development tool.
Results: After conducting several analyses, we discovered that high levels of ATF5 mRNA expression and low levels of methylation were beneficial for patients with cervical cancer prognosis. An important finding is that ATF5 may promote apoptosis in cervical carcinoma cells. In addition, we assessed the therapeutic potential of four small molecules against cervical cancer. ATF 5 function as a tumor suppressor gene in cervical cancer has been demonstrated for the first time using numerous databases and bioinformatics techniques from multiple dimensions, which is a novel aspect of this research. Moreover, the finding that ATF5 is a biomarker that can contribute to the apoptosis of cervical cancer cells and predict a favorable prognosis for the disease was an additional innovation. In the future, ATF5 can be used as a therapeutic target and to develop anti-cancer medications.
Cervical cancer (CC) is the fourth most prevalent gynecological cancer in females. Each year, more than 500,000 women are diagnosed with CC, and more than 300,000 die from it [1]. Currently, more than 85 percent of CC deaths occur in low- and middle-income nations. Tragically, cervical cancer kills more women in the developing world than any other malignancy, where it accounts for 12 percent of female cancer [2, 3]. Human papillomavirus infection is almost always the primary cause of cervical cancer (Humans 2007). Human papillomavirus (HPV) types are divided into high-risk and low-risk strains based on their ability to cause cancer. Low-risk human HPV strains could be asymptomatic or induce anogenital warts, whereas high-risk human HPV strains are carcinogenic. Nearly 99 percent of precancerous lesions (cervical dysplasia) and cervical cancers are caused by high-risk HPV infections, such as HPV 16 and HPV 18 [4]. As a result of the identification of HPV vaccination and the gradual popularity of screening programs, the incidence and mortality of CC have decreased significantly over the past few decades in high-income countries. However, this is not the case in developing nations, where the majority of CC patients reside [5]. The prolonged preinvasive phase of CC renders it a preventable disease. If rigorous screening is utilized, early diagnosis and appropriate treatment are possible [6]. Currently, chemotherapy, radiation therapy, and radical hysterectomy are the cornerstones of CC treatment. The lack of clarity regarding the pathogenesis of CC and the absence of a highly specific and sensitive target for disease diagnosis and treatment is a major contributor to the poor prognosis of cervical cancer patients. Consequently, it is crucial to identify a suitable biomarker to serve as a theoretical foundation for developing individualized patient diagnosis and treatment. Activating transcription factor 5 (ATF5) has been identified as a molecular biomarker for hepatocellular carcinoma with the ability to predict a favorable prognosis [7]. Activating transcription factor 5 resides on chromosome 19q13.3 and is a member of the basic leucine zipper (bZip) family, which also includes proteins FOS, NRF2, and CREB and plays a crucial role in oncogenesis [8]. FOS regulates cellular proliferation and apoptosis and can increase colorectal cancer risk [9]. CREB regulates cell survival, proliferation, and differentiation and acts as a protooncogene in the initiation, development, and metastasis of a variety of cancers, including prostate, breast, and non-small-cell lung cancers [10]. Several studies indicate that ATF5 is highly correlated with the pathological progression of numerous malignancies, including esophageal cancer, nasopharyngeal carcinoma, and glioma [11,12]. In addition, ATF5 participates in numerous cancer-related pathways, such as tissue differentiation and endoplasmic reticulum stress [7]. Many research studies have revealed that ATF5 plays a significant role in regulating the differentiation of various tissues, including the brain, liver, and other organs [13,14]. Additionally, ATF5 inhibits the differentiation of brain tissues, which is up-regulated in gliomas and reduces the overall survival of glioma patients. ATF5 stimulates liver tissue differentiation, which is down-regulated in hepatocellular carcinoma and contributes to a favorable prognosis for hepatocellular carcinoma patients [7]. To our knowledge, only one piece of literature asserts that differentiation is a crucially independent factor in cervical cancer [15]. By modulating the differentiation of cervix tissue, ATF5 may therefore influence the development of CC. ATF5 is regulated by CHOP and endoplasm reticulum stress, and ER stress can affect cell survival [16, 17]. Endoplasmic reticulum stress can induce cell autophagy via three signaling pathways including the IRE1-XBP1 pathway, the PERK-eIF2 pathway, and the ATF6 pathway, and autophagy can induce cell apoptosis in the early phases of cancer [18-20]. According to research, curcumin can activate endoplasmic reticulum unfolded protein response (ER UPR) sensors such as ATF6 and CHOP, which are essential for endoplasmic reticulum-mediated cell apoptosis, resulting in a decrease in the expression of the anti-apoptotic protein Bcl-2 and an increase in the expression of the pro-apoptotic protein Bax, thereby increasing the apoptosis of cervical cancer cells [21]. Therefore, we can speculate that ATF5 may influence the pathological mechanism and progression of CC by actively participating in cell differentiation and apoptosis. The role of ATF5 in the occurrence and progression of CC has not previously been reported. Thus, we conducted this research to investigate the precise mechanism of ATF5 on CC. To identify a novel and effective biomarker that can aid in the accurate diagnosis of CC, as well as a new target for cervical cancer anti-tumor therapy. This is the first study to demonstrate that ATF5 is a novel and effective prognostic marker for cervical cancer and to suggest that it may be a therapeutic target for cervical cancer. This research also provides a novel theoretical basis for cervical cancer diagnostics and anti-tumor therapy, as well as a fresh perspective on the pursuit for the development of anti-cervical cancer drugs. We identified and evaluated the expression status of ATF5 in CC using multiple databases and hundreds of samples in the current study. In addition, we investigated the regulation of ATF5 expression, the biological functions of ATF5, and a number of potential small-molecule therapeutics associated with ATF5. The results demonstrated that ATF5 mRNA functions as a tumor suppressor gene for CC and has a prospective role in predicting a favorable prognosis for patients with cervical cancer. In previous studies, it is reported that ATF5 functions as an oncogene in most malignancies. However, in this study, we testify to the carcinostatic role of ATF5 in CC for the first time, which complements the deficiency of ATF5 research in cervical cancer.
1.1 Data Collection:
The Cancer Genome Atlas (TCGA) is a publicly funded pilot project initiated by the National Institutes of Health (NIH), which attracts scientists from National Cancer Institute (NCI) and National Human Genome Research Institute (NHGRI) to create a comprehensive integrated genomics atlas for researchers to understand the biology and pathology of cancers, thereby facilitating the improvement of cancer therapy techniques and ultimately aiming to prevent neoplasia [22]. In this research, UCSC Xena (https://xenabrowser.net/) was used to collect 191 cervical squamous cell carcinoma and endocervical adenocarcinoma (CESC) samples, methylation profiles, and clinical data assessing a number of clinical factors, including age, stage, pathology, and others. Then, 191 samples' transcriptome data were retrieved from the TCGA database (https://portal.gdc.cancer.gov/). The information gathered above was combined to investigate the correlation between ATF5 expression level and clinical characteristics of CESC patients as well as the influence of methylation level and ATF5 expression level on prognosis among CESC patients. All CESC patients' clinical characteristics were outlined in (Table S1). Gene Expression Profiling Interactive Analysis (GEPIA), which is based on TCGA and GTEx data, offers immediate and customizable functions. GEPIA is a web server for cancer and normal gene expression profiling and interactive analyses. Therefore, GEPIA was used to compare the levels of ATF5 mRNA expression in samples of cervical cancer and non-tumorous tissue. In addition, we downloaded the gene profile data for GSE9750, GSE19188, and GSE67522 to verify the differences in ATF5 expression in healthy tissues and CESC issues [23, 24]. These were respectively based on the GPL 96 (Affymetrix Human Genome U133A Array), GPL 570 (Affymetrix Human Genome U133 Plus 2.0 Array), and GPL 10558-50081 (Illumina HumanHT-12 V4.0 expression bead chip) platforms. GSE9750 contained 24 normal cervical tissues and 33 cervical squamous cell carcinoma and endocervical adenocarcinoma samples, GSE19188 contained 65 normal cervical tissues and 91 CESC samples, and GSE67522 contained 17 normal cervical tissues and 25 CESC samples. Each of the aforementioned datasets was retrieved from the GEO database (https://www.ncbi.nlm.nih.gov/geo/). It is a public repository of functional genomics data that provides users with access to investigate, download, and curate experiments and gene expression profiles. (GSE63733 2019). Human Protein Atlas (HPA) (https://www.proteinatlas.org) was subsequently utilized to further evaluate the ATF5 expression variations from protein levels in normal and malignant tissues. It is a public database that seeks to map all human proteins in cells, tissues, and organs by integrating various omics technologies. This allows scientists from both academia and industry to investigate the human proteome by acquiring the data for free.
1.1TIMER Database Analysis:
Tumor Immune Estimation Resource (TIMER) (https://cistrome.shinyapps.io/timer/) is a public database containing six modules. TIMER's incorporation of a number of sophisticated algorithms that enable users to search for correlations between immune infiltrates and genetic data from the TCGA database is advantageous to cancer immune research [25]. In this study, the relationship between the expression of ATF5 and the number of six immunological infiltrates (B cells, CD4+ T cells, CD8+ T cells, Neutrophils, Macrophages, and Dendritic cells) in the Gene module was analyzed first. Then, using the SCNA module, the relationship between somatic CNA and immunological infiltrate frequency was evaluated. Observed the relationship between the expression of ATF5 and three immune checkpoint genes, PDCD1 (PD-1), CD274 (PD-L1), and PDCDLG2 using the Correlation module. (PD-L2).
1.2 Gene Ontology Enrichment Analysis and KEGG Pathway Analysis:
Gene ontology (GO) is the most exhaustive source of information on gene function in the world. It is commonly used for analyzing gene products and supporting biological hypotheses. Gene ontology enrichment analysis (GOEA) is a revolutionary technique for exploring gene function that has the potential to identify both upregulated and downregulated GO terms [26].
Kyoto Encyclopedia of Genes and Genomes (KEGG) was established by the Kanehisa Laboratory at Kyoto University in Japan in order to predict and calculate complex biological behaviors and cellular pathways. KEGG includes network information, genetic information, and chemical information in its comprehensive database. It is subdivided into sixteen primary databases, including the KEGG PATHWAY database [27]. KEGG pathway analysis and gene ontology enrichment analysis was used in this study to explore the function of ATF5 in biological mechanisms and potential pathways in which ATF5 may be implicated in CC. First, based on the median level of ATF5 expression, we divided patients with CESC into two groups: high ATF5 expression and low ATF5 expression. Second, we chose genes whose expression varied between the two groups. Thirdly, GO and KEGG analyses were performed to identify the biological processes and KEGG pathways associated with these differentially expressed genes.
1.3 Connectivity Map (CMap) For cervical squamous cell carcinoma and endocervical adenocarcinoma (CESC)
A connectivity Map, also known as CMap (https://portals.broadinstitute.org/CMap/), was utilized to determine the functions of small molecules in the treatment of cervical cancer. It is one of the most significant tools in the field of drug repositioning and endeavors to identify medications with putative efficacy for a disease characterized by differential gene expression [28]. The up-and down-regulated ATF5-related genes were then uploaded to the Connectivity Map website to obtain the associated small molecule compounds. The following step was to determine the positively linked molecular therapeutics (P 0.01 and enrichment > 0) for CESC.
1.4 Statistical Analysis:
All data acquired for this study were analyzed using R software (Version 3.6.1). First, the Wilcoxon rank sum test was used to compare the expression levels of ATF5 in tumor-related and non-tumor-related conditions. Second, a chi-square test was performed to assess the relationship between ATF5 and clinical characteristics. Thirdly, Kaplan-Meier survival analysis was utilized to determine the effect of ATF5 expression or methylation level on the overall survival of patients. Fourthly, univariate and multivariate Cox analyses were used to determine the risk factors for CC. To further support the effect of ATF5 on cervical cancer, a Pearson correlation coefficient-based co-expression analysis was performed to identify genes associated with ATF5.
2.1ATF5 expression level in normal and tumor tissues of cervical squamous cell carcinoma and endocervical adenocarcinoma (CESC) patients
According to reports, the expression of genes that regulate the pathological process of cancer differs between va rious tumor tissues and their corresponding normal tissues. Multiple varieties of cancer (glioma, breast carcinoma, ovarian carcinoma, hepatocellular carcinoma, etc.) have been associated with ATF5 mRNA [11, 12]. Given that gynecologic malignancies are the focus of our team's research, the purpose of this study is to investigate the association between the ATF5 gene and CC.
To determine the difference in ATF5 expression between normal tissues and CSEC tissues, we utilized normal tissues and CESC tumor tissues from Gene Expression Profiling Interactive Analysis (GEPIA) and discovered that the expression level of ATF5 in various tumors. ATF5 is substantially elevated in cervical tumor samples compared to non-tumor samples. red represents higher expressiveness while green represents lower expression. (Figure1A). In addition, three sets of genes from the Gene Expression Omnibus database (GSE9750, GSE19188, and GSE67522) also yielded comparable results (figure1(B-D). Then, immunohistochemical samples of cervical carcinoma were retrieved from the Human Protein Atlas database. Immunohistochemistry (IHC) is a technique that uses microscopy to visualize cellular components like proteins or macromolecules in tissue samples. IHC's visual output shows the target-protein's presence and location in distinct cell types. After analyzing the three samples, a significant difference in ATF5 protein level was found between them, indicating that the protein level of ATF5 in normal tissues was significantly higher than that in both cervix adenocarcinoma and squamous cell carcinoma. (figure2(A-C). ATF5 may serve a regulatory role in the pathogenesis of CC based on its differential expression in the disease. Different pathological disease states will influence the associated clinical symptoms, making it crucial to research the clinical aspects of CC.

Figure 1 (A): ATF5 expression levels in CESC patients' normal and malignant tissues from TCGA. The levels of ATF5 expression in tumor tissues are significantly higher than in normal tissues. (B-D). The 3 gene sets (GSE9750, GSE19188, and GSE67522) all indicate that the level of ATF5 expression in tumor cells is higher than in normal cells.

Figure 2(A-C): Normal cervix tissues (A) had a considerably higher ATF5 protein level than cervical adenocarcinoma (B) and squamous cell carcinoma (C), according to immunohistochemical analysis.
1.3 The relationship between clinical characteristics and ATF5 expression
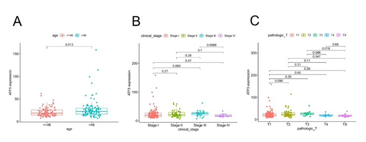
Since cancer associated genes and tumor clinical characteristics are closely correlated. In order to comprehend the precise functional mechanism of a gene in the development of a particular malignant tumor, it is necessary to analyze the gene and its clinical characteristics. In the current research, we explored the correlation between ATF5 mRNA expression and several clinical characteristics, such as age, clinical stage, neoplasm histologic grade, and pathologic tumor, node, and metastasis (TNM) stage, as shown in (Table S1). ATF5 correlates substantially with age, clinical stage, and pathologic T stage. Patients older than 46 have higher levels of ATF5 expression than those younger than 46 (p< 0>

Figure 3(A-C): Several clinical characteristics, including age, clinical stage, neoplasm histologic grade, and pathologic TNM stage, are displayed alongside ATF5 expression. Age, clinical stage, and pathologic T stage have significant associations with ATF5. Patients over 46 have higher ATF5 expression levels than patients under 46 (p0.05). (A). Clinical stage IV demonstrated significantly reduced ATF5 expression levels than clinical stage III (p0.05) pathological stage T1 is significantly higher while T4 is considerably lower. (B-C). (The tumor, node, and metastasis (TNM)).
1.4 The prognostic role of ATF5 for cervical squamous cell carcinoma and endocervical adenocarcinoma (CESC) patients
In light of the foregoing description, a K-M survival analysis was conducted to investigate the further role of ATF5 in predicting the prognosis of CESC patients (Figure 4A). Included were 96 samples with low ATF5 expression and 95 samples with high ATF5 expression. Comparing the experimental outcomes of the two groups revealed that patients with high levels of ATF5 mRNA expression had better results compared than patients with low levels of ATF5 mRNA expression. This finding suggests that ATF5 expression level may be associated with a favorable prognosis for CESC patients, and therefore ATF5 may be used as a prognostic predictor for CESC. Subsequently, univariate and multivariate analyses were conducted to investigate the validity and applicability of ATF5's prognostic role for CESC. High ATF5 expression was found to be a low-risk factor for cervical cancer by univariate analysis, whereas higher clinical stage, pathologic N stage, and pathologic T stage were high-risk variables (Figure 4B). Multivariate analysis also revealed an independent relationship between ATF5 mRNA and survival time (Figure 4C). In conclusion, the aforementioned results suggest that ATF5 is an independent risk factor for CC. High ATF5 expression can enhance a patient's prognosis, making it possible to predict the clinical prognosis of cervical cancer patients. However, evaluating ATF5's prognostic value for CC from a single perspective is insufficient; it is necessary to discuss ATF5's prognostic value from a variety of perspectives.

Figure 4(A-C): Illustration of the role of ATF5 in predicting the prognosis of CESC patients based on TCGA data survival analysis. (C) According to univariate analysis, a higher ATF5 expression level was a low-risk factor for cervical cancer, (B) whereas high level of clinical stage, pathologic N stage, and pathologic T stage were risk factors. (A) ATF5 mRNA was found to be independently related to survival time in a multivariate analysis.

Figure 5(A-D): (A). demonstrates the importance of ATF5 methylation for prognosis in CESC patients.
(B). Inverse association between (cg04428535, cg05660570, cg07469215, and cg23878206) and ATF5 expression was found using Pearson correlation analysis.
(C). indicates ATF5 methylation as well as several clinical traits. The tumor grade III had significantly more ATF5 methylation than the tumor grade I did, according to histopathological classification.
(D). Patients with high levels of methylation have substantially worse survival rates than those with lower levels of methylation, according to K-M plots.
1.6 Gene Ontology Enrichment Analysis and KEGG Pathway Analysis
In the previous two paragraphs, we have demonstrated how ATF5 influences the prognosis of cervical cancer. The next step is to investigate how the specific mechanism of ATF5 influences the prognosis of cervical cancer. Consequently, GO enrichment analysis and KEGG pathways enrichment were used to obtain a deeper understanding of the molecular mechanisms by which ATF5 affects CC as illustrated in (Figure6A). Neutrophil activation, neutrophil-mediated immune regulation, interferon-gamma response, and interferon-gamma-mediated signaling pathway biological processes involve ATF5 mRNA. In addition, Figure 6B demonstrates that ATF5 is involved in the apoptotic pathway, which has been associated with the progression of cancer [30-32]. These results suggest that ATF5 and immunity have a substantial relationship. Immunotherapy is a novel and rapidly developing anti-tumor therapy that has been a hotspot for research in the field of tumor therapy. To make this study more scientific, credible, and comprehensive, we must investigate further the correlation between ATF5 and immune cells.

Figure 6(A-B): The biological functions of the ATF5 mRNA in immune-related biological processes, such as neutrophil activation, neutrophil-mediated immune control, interferon-gamma response, and interferon-gamma-mediated signaling pathway biological processes, are illustrated in (A)
ATF5's involvement in the apoptotic pathway, which has been connected to the development of tumors, is demonstrated in (B).
1.7 The Relationship Between ATF5 and Immune Infiltration
As stated in the preceding paragraph, ATF5 is implicated in immune-related biological processes. The relationship between ATF5 and immunological infiltrates was investigated using TIMER analysis. (Figure 7A) demonstrates that ATF5 expression is positively associated with the immunological infiltration of B cells, CD8+ T cells, CD4+ T cells, neutrophil cells, and dendritic cells. Additionally, arm-level deletion and high amplication are linked to CESC immune cell infiltration. ATF5 expression levels positively relate with the expression of PDCD1, CD274, and PDCD1LG2 shown in (Figure 7B, Figure 7C).

Figure 7(A-C): (A) demonstrates that the expression of ATF5 is positively correlated with the invasion of B cells, CD8+ T cells, CD4+ T cells, neutrophils, and dendritic cells.
(B). Arm-level deletion and high amplication are linked with CESC immune cell infiltration.
(C). There is a positive correlation between the expression levels of ATF5 and the expression levels of PDCD1 p value= 5.39e-09, CD274 p value=7.38e-04, and PDCD1LG2 p value=1.38e-06.
1.8 Co-expression Analysis of ATF5
In the organism, a single functional gene performs numerous functions. In order to determine how ATF5 influences the transcript of other genes and to represent the rigorous and scientific nature of the research, it was decided to carry out a co-expression analysis to find genes that are strongly associated with ATF5 and, as a result, assess ATF5's indirect contribution to CC. Based on the p-value, we identified genes that were positively and negatively associated with ATF5 using co-expression analysis. Next, a circle blot of the five most negatively and positively correlated genes with ATF5 was conducted (Figure 8). (Table 1). ATF5 has positive correlations with PARM1, TRAF2, LTB, KRT36, and NINJ1, and negative correlations with ATP6V1D, PLIN3, NDFIP2, SSH3, and AHNAK, according to the results of the circle blot. Some of these genes have been identified as prognostic biomarkers for certain malignant tumors, suggesting that ATF5 may be a prognostic biomarker for CC, thereby bolstering the credibility of our study

Figure 8: Illustrates the positive relationships between ATF5 and PARM1, TRAF2, LTB, KRT36, and NINJ1, but the negative correlations between ATF5 and ATP6V1D, PLIN3, NDFIP2, SSH3, and AHNAK. red represents positive relationship and green represents negative relationship.
| genel | gene2 | cor | p-value |
| ATF5 | ATF5 | 1 | 0 |
| ATF5 | PARM1 | 0. 549 | 1.82E-21 |
| ATF5 | TRAF2 | 0. 521 | 3. 64E-19 |
| ATF5 | LTB | 0.516 | 1.01E-18 |
| ATF5 | KRT36 | 0.512 | 1.86E-18 |
| ATF5 | NINJ1 | 0.499 | 1.92E-17 |
| ATF5 | ATP6V1D | -0. 301 | 9.34E-07 |
| ATF5 | PLIN3 | -0. 295 | 1.68E-06 |
| ATF5 | NDFIP2 | -0.292 | 2.02E-06 |
| ATF5 | SSH3 | -0. 273 | 9.83E-06 |
| ATF5 | AHNAK | -0. 271 | 1.17E-05 |
Table 1: The gene co-expression with ATF5.
1.9 Identification of Potential Drugs for cervical squamous cell carcinoma and endocervical adenocarcinoma (CESC) Treatment
The ultimate goal of cancer research is to discover effective and specific chemotherapy drugs or other effective treatments to eradicate cancer, reduce the incidence and mortality rates of the disease, and improve patient prognosis. Consequently, using co-expression analysis, we screened for up- and down-regulated ATF5-related genes and uploaded them to the CMap website in order to identify the associated small molecule compounds. Using the shear standard, four small molecular compounds were identified alsterpaullone, camptothecin, doxorubicin, mitoxantrone these could be used as CESC therapy drugs as shown in (Figure 9 A-D). The 2D and 3D structures of these four compounds as well as pertinent information were obtained from the PubChem website. After additional investigation, it is anticipated that these screening drugs will be used to treat cervical cancer in the future

Figure 9 (A-D): Four potential drug molecules that could be used to treat cervical cancer patients are shown in their 2D and 3D structures and chemical formulas.
CC is a well-known malignancy with a high incidence of morbidity and mortality. Despite the availability of numerous treatments, such as surgery, chemotherapy, and radiotherapy, a significant number of patients experience poor outcomes due to recurrence and metastatic characteristics [33]. Consequently, it is crucial to identify a biomarker that can predict the prognosis of CC early on. ATF5 has been identified as a biomarker for several types of cancer [7, 11, 12]. However, prior research had not studied the role of ATF5 in CC. This is the first study to characterize the prognostic and therapeutic significance of ATF5 in CC.
In order to conduct a complete and exhaustive analysis of the association between ATF5 expression and CC, the current study utilized several databases containing hundreds of samples from multiple dimensions. Oncogenes and tumor suppressor genes are expressed differentially in normal versus tumor tissues of specific cancers [34, 35]. Consequently, we examined the expression of ATF5 in cervical cancer using three databases. In the GEPIA database, we discovered that the quantity of ATF5 mRNA expression varies between tumor types. For example, ATF5 mRNA expression is down-regulated in tumor tissues of Acute Myeloid Leukemia (LAML) and Liver hepatocellular carcinoma (LIHC) compared to adjacent non-tumor tissues, whereas ATF5 mRNA expression is up-regulated in tumor tissues of cervical squamous cell carcinoma and endocervical adenocarcinoma, Lymphoid Neoplasm Diffuse Large B-cell Lymphoma (DLBC),Glioblastoma multiforme (GBM), Lung squamous cell carcinoma (LUSC), Ovarian serous cystadenocarcinoma (OV), Pancreatic adenocarcinoma (PAAD), Skin Cutaneous Melanoma (SKCM), Thymoma (THYM), Uterine Corpus Endometrial Carcinoma (UCEC),and Uterine Carcinosarcoma (UCS). Then, to evaluate the expression level of ATF5 in cervical cancer, we utilized the GEO database and the HPA database to compare the gene and protein levels of ATF5 expression between cervical cancer tissues and normal tissues. Surprisingly, the GEO database led us to the same conclusion as the GEPIA database: the expression level of ATF5 mRNA is higher in tumor tissues than in tumor-free tissues. However, we discovered an anomaly in the HPA database: the protein quantity of ATF5 expression in tumor tissues is lower than in normal tissues. First, CESC tumor tissues in the GEPIA and GEO datasets include adjacent normal tissues and other components, suggesting they are not pure tumor tissues. ATF5 mRNA levels may be elevated. Epigenetics regulates gene expression, and methylation is a key component of epigenetics [36,37,38,39]. This study demonstrated a negative correlation between the methylation level of ATF5 and the level of mRNA expression. However, only the methylation data of patients with cervical cancer are available in the TCGA database, while the methylation data of normal cervical samples are unavailable. Methylation levels and the expression of ATF5 mRNA may have distinct associations in normal cervical samples. The purpose of this study is to investigate the relationship between ATF5 and CC prognosis in an effort to identify a biomarker with significant value for the early detection and treatment ofCC. Therefore, it is crucial to examine the relationship between ATF5 and the malignant characteristics and overall survival time of CC (Fig3a, Fig3b, Fig3c). Then, to further elucidate the prognostic value of ATF5 in CC, we evaluated 191 samples from TCGA database patients withCC. The results suggested that increased ATF5 expression may enhance the prognosis of patients withCC. High ATF5 expression, similar to ATF5 expression in HCC, is indicative of a favorable prognosis for HCC patients [32, 40]. In normal cellular stress response systems help cells survive adverse events and enable them to regain homeostasis. In order to avoid apoptosis and lessen a condition of ongoing cellular stress, cancer cells frequently co-opt these same mechanisms. Under various stress circumstances, activating transcription factor 5 is upregulated and is overexpressed in a variety of cancer [41]. To avoid bias and guarantee the precision of the study, univariate and multivariate analyses were conducted to determine whether ATF5 is reliable and accurate in predicting the excellent prognosis of cervical cancer. The results suggested that ATF5 could be used as an independent biomarker to predict a favorable prognosis in patients withCC. Methylation is one of the most significant factors that affect gene expression. DNA methylation is generally more stable than gene expression in determining the prognosis of cancer patients [42-44]. To ensure the scientific validity and reliability of the investigation, 12 methylation sites were retrieved from the TCGA database. Following a series of analyses, we discovered that ATF5 expression was negatively correlated with methylation level and that hypomethylation was associated with an improved prognosis for patients with cervical cancer, confirming the earlier conclusion. We validated ATF5 as a prognostic biomarker for cervical cancer from an epigenetics perspective, which is also one of the study's novelties. Based on the information presented above, it is reasonable to presume that ATF5 will be a future treatment target for cervical cancer. To effectively target ATF5 for the treatment of cervical cancer, a thorough evaluation of ATF5's role in the pathogenesis of cervical cancer is necessary. As a result, we utilized GO and KEGG pathway analysis to determine how ATF5 inhibits cervical cancer. Significant discovery: ATF5 is implicated in the apoptotic process of CC. Unrestrained proliferation is one of the most essential characteristics of cancer cells. Apoptosis is a form of predetermined cell demise. Promoting cancer cell apoptosis can reverse cancer cell proliferation and invasion, thereby accomplishing the objective of inhibiting and treating cancer [45]. For instance, targeting apoptotic inhibitors has progressively become a new cancer treatment in recent years [46-49]. Continuous activation of caspases induces apoptosis in mammals, whereas ER stress activates caspases to induce apoptosis. ATF5 is also implicated in the association between ER stress and cell survival [7]. Therefore, there are numerous indications that ATF5 can induce apoptosis in CCcells. In the future, it may be possible to treat CC by inducing apoptosis in cervical cancer cells by targeting ATF5. GO analysis indicates that ATF5 is involved in immune-related biological processes. In recent years, immunotherapy has emerged as a novel and effective cancer treatment method [50]. Consequently, we utilized the TIMER database to investigate further the relationship between ATF5 and immunity. Numerous immune cells were discovered to have a significant positive correlation with ATF5. It is important to emphasize that T lymphocytes have a tumor-inhibiting influence, as previously reported in numerous publications [51]. In addition, it was recently discovered that B-cell infiltration is a critical differentiating factor for enhancing survival rate, which is a remarkable accomplishment [52]. Immunologically, these findings provide theoretical support for the antitumor activity of ATF5.
In addition, we examined the effect of ATF5 copy number variation on immune cell infiltration from a genetic standpoint, thereby enhancing the depth and scope of the study. Co-expressed genes frequently participate in the same pathway or have similar behaviors and functions. Co-expression analysis employs a large quantity of gene expression data to establish the correlation between gene components in order to assess gene function [53]. In order to indirectly confirm ATF5's anti-tumor function at the gene level, we continued to undertake gene co-expression analysis. We searched for the five genes most positively associated with ATF5 and the five genes most negatively associated with ATF5. Many of them are associated with the development and progression of cancer and serve as biomarkers in numerous tumors. PARM1 inhibits tumor growth in colorectal cancer (CRC). Patients with colorectal cancer who have minimal PARM1 expression have a poorer prognosis. PARM1 regulates the BMP/Smad signaling pathway; when activated, CRC cells undergo apoptosis and are inhibited from proliferating [54]. NINJ1 can also inhibit the IL-6 signaling pathway, and inhibiting NINJ1 can reduce the inhibition of the IL-6 signaling pathway, thereby increasing the invasiveness of lung cancer [55]. Lastly, our findings validate ATF5's pro-apoptotic and anti-metastatic as well as anti-tumor properties. In addition, these findings raise the question of whether these co-expressed genes regulate CC. This issue presents opportunities for the targeted treatment of CC, as well as the possibility of investigating novel areas. The ultimate objective of disease research is the development of effective treatments. As drug therapy is a fundamental noninvasive treatment, the discovery of a cancer-specific drug is extremely significant. Based on the co-expression analysis, we screened multiple small molecular compounds with potential significance for the treatment of CC using the CMap website. Alsterpaullone, camptothecin, doxorubicin, and mitoxantrone are four small molecules that could be employed in CESC therapy as shown above in figure 9. Alsterpaullone has been identified as an inhibitor for the treatment of group 3 medulloblastoma, according to one study According to one study alsterpaullone can inhibits the proliferation of tumor cells in a dose- and time-dependent manner and exhibits significant cytotoxicity against HeLa cells. It can induce rapid apoptosis and block the cell cycle by activating caspase and regulating numerous apoptotic protein [56] whereas Doxorubicin has been identified as a targeted therapy for breast cancer [57, 58]. Camptothecin, a quinolone alkaloid, exhibited potent antitumor activity in vitro against Hela cells (a cervical cancer cell line), L1210 cells (mouse lymphocytic leukemia cells), and rodents, as well as efficacy against a variety of malignancies, including gastric cancer, rectal cancer, and leukemia [59]. Camptothecin inhibits both cleavage and religation reactions of DNA replication, thereby halting cancer cell proliferation [60]. Whereas mitoxantrone induces single- and double-stranded disruptions and inhibits DNA repair by intercalating with the DNA molecule. Mitoxantrone suppresses B and T lymphocytes and macrophages [61]. Even though these drugs have not been linked to CC, based on the functional principle of CMAP, it is likely that they will be used to treat CC specifically. To develop drugs for the treatment of CC, however, pharmaceutical and associated professional researchers must conduct additional studies. Even though this study utilized a large quantity of data and revealed for the first time from multiple perspectives that ATF5 is a tumor suppressor gene of cervical cancer and a potential treatment target for cervical cancer, there are still open questions. Due to the absence of normal tissue methylation data in the TCGA database, we did not compare methylation levels between cervical cancer tissues and normal tissues in this study. However, we did conduct a relatively comprehensive analysis of the correlation between ATF5 methylation levels and cervical cancer prognosis in tumor tissues. Second, at the conclusion of the study, we eliminated several potential drugs for the treatment of cervical cancer. However, because we are not pharmaceutical experts, another drawback of our study is that we did not do additional research on drug function and mechanism. Conversely, offer fresh perspectives and impetus to researchers working on drug development.
This study is innovative because it is the first to integrate a large quantity of data to demonstrate that ATF5 is a tumor suppressor of cervical cancer in multiple dimensions and that its high expression can improve the prognosis of patients with cervical cancer.
The discovery of the ATF5 mechanism implicated in the regulation of cervical cancer was an additional breakthrough. This discovery provides a useful target for the treatment of cervical cancer and offers new hope for halting the progression of the disease, curing it, and improving the quality of life for cervical cancer patients.
Not applicable
“No author involved in this study declares any conflict of interest."
Conceptualization: QA and GJY conceived and developed the research idea, formulated the hypothesis, and designed the study.
Methodology: QA, GJY, XHQ contributed to the methodology by planning and executing the experiments, collecting data, and analyzing the results.
Investigation: GJY, AQZ, SHZ performed observations, and collected data.
Writing: Original Draft Preparation: QA, AQZ wrote the initial draft of the manuscript, with contributions from AQZ, SHZ in reviewing and editing the text and preparing figures and tables
No funding was provided for this research.
Data and material used in this study is provided in supplementary files.
1 ATF: Activating transcription factor.
2. CSEC: Cervical squamous cell carcinoma and endocervical adenocarcinoma
3. HPV: Human papilloma virus
4. GEPIA: Gene Expression Profiling Interactive Analysis
5. TCGA: The Cancer Genome Atlas
6. TIMER: database Tumor Immune Estimation Resource database
7. GO: Gene Ontology
8. C Map: Connectivity Map
9. GOEA: Gene ontology enrichment analysis
10. HPA: Human Protein Atlas
11. GEPIA: Gene Expression Profiling Interactive Analysis
12. GEO: Gene Expression Omnibus database
13. ER: stress endoplasmic reticulum stress
14. CC: Cervical cancer
15. TNM system the tumor, node, and metastasis system
16. LAML: Acute Myeloid Leukemia
17. LIHC: Liver hepatocellular
18. DLBC: Lymphoid Neoplasm Diffuse Large B-cell Lymphoma
19. GBM: Glioblastoma multiforme
20. LUSC: Lung squamous cell carcinoma
21. OV: Ovarian serous cystadenocarcinoma
22. PAAD: Pancreatic adenocarcinoma
23. SKCM: Skin Cutaneous Melanoma
24. THYM: Thymoma
25 UCEC: Uterine Corpus Endometrial Carcinoma
26.UCS: Uterine Carcinosarcoma
Clearly Auctoresonline and particularly Psychology and Mental Health Care Journal is dedicated to improving health care services for individuals and populations. The editorial boards' ability to efficiently recognize and share the global importance of health literacy with a variety of stakeholders. Auctoresonline publishing platform can be used to facilitate of optimal client-based services and should be added to health care professionals' repertoire of evidence-based health care resources.
Journal of Clinical Cardiology and Cardiovascular Intervention The submission and review process was adequate. However I think that the publication total value should have been enlightened in early fases. Thank you for all.
Journal of Women Health Care and Issues By the present mail, I want to say thank to you and tour colleagues for facilitating my published article. Specially thank you for the peer review process, support from the editorial office. I appreciate positively the quality of your journal.
Journal of Clinical Research and Reports I would be very delighted to submit my testimonial regarding the reviewer board and the editorial office. The reviewer board were accurate and helpful regarding any modifications for my manuscript. And the editorial office were very helpful and supportive in contacting and monitoring with any update and offering help. It was my pleasure to contribute with your promising Journal and I am looking forward for more collaboration.
We would like to thank the Journal of Thoracic Disease and Cardiothoracic Surgery because of the services they provided us for our articles. The peer-review process was done in a very excellent time manner, and the opinions of the reviewers helped us to improve our manuscript further. The editorial office had an outstanding correspondence with us and guided us in many ways. During a hard time of the pandemic that is affecting every one of us tremendously, the editorial office helped us make everything easier for publishing scientific work. Hope for a more scientific relationship with your Journal.
The peer-review process which consisted high quality queries on the paper. I did answer six reviewers’ questions and comments before the paper was accepted. The support from the editorial office is excellent.
Journal of Neuroscience and Neurological Surgery. I had the experience of publishing a research article recently. The whole process was simple from submission to publication. The reviewers made specific and valuable recommendations and corrections that improved the quality of my publication. I strongly recommend this Journal.
Dr. Katarzyna Byczkowska My testimonial covering: "The peer review process is quick and effective. The support from the editorial office is very professional and friendly. Quality of the Clinical Cardiology and Cardiovascular Interventions is scientific and publishes ground-breaking research on cardiology that is useful for other professionals in the field.
Thank you most sincerely, with regard to the support you have given in relation to the reviewing process and the processing of my article entitled "Large Cell Neuroendocrine Carcinoma of The Prostate Gland: A Review and Update" for publication in your esteemed Journal, Journal of Cancer Research and Cellular Therapeutics". The editorial team has been very supportive.
Testimony of Journal of Clinical Otorhinolaryngology: work with your Reviews has been a educational and constructive experience. The editorial office were very helpful and supportive. It was a pleasure to contribute to your Journal.
Dr. Bernard Terkimbi Utoo, I am happy to publish my scientific work in Journal of Women Health Care and Issues (JWHCI). The manuscript submission was seamless and peer review process was top notch. I was amazed that 4 reviewers worked on the manuscript which made it a highly technical, standard and excellent quality paper. I appreciate the format and consideration for the APC as well as the speed of publication. It is my pleasure to continue with this scientific relationship with the esteem JWHCI.
This is an acknowledgment for peer reviewers, editorial board of Journal of Clinical Research and Reports. They show a lot of consideration for us as publishers for our research article “Evaluation of the different factors associated with side effects of COVID-19 vaccination on medical students, Mutah university, Al-Karak, Jordan”, in a very professional and easy way. This journal is one of outstanding medical journal.
Dear Hao Jiang, to Journal of Nutrition and Food Processing We greatly appreciate the efficient, professional and rapid processing of our paper by your team. If there is anything else we should do, please do not hesitate to let us know. On behalf of my co-authors, we would like to express our great appreciation to editor and reviewers.
As an author who has recently published in the journal "Brain and Neurological Disorders". I am delighted to provide a testimonial on the peer review process, editorial office support, and the overall quality of the journal. The peer review process at Brain and Neurological Disorders is rigorous and meticulous, ensuring that only high-quality, evidence-based research is published. The reviewers are experts in their fields, and their comments and suggestions were constructive and helped improve the quality of my manuscript. The review process was timely and efficient, with clear communication from the editorial office at each stage. The support from the editorial office was exceptional throughout the entire process. The editorial staff was responsive, professional, and always willing to help. They provided valuable guidance on formatting, structure, and ethical considerations, making the submission process seamless. Moreover, they kept me informed about the status of my manuscript and provided timely updates, which made the process less stressful. The journal Brain and Neurological Disorders is of the highest quality, with a strong focus on publishing cutting-edge research in the field of neurology. The articles published in this journal are well-researched, rigorously peer-reviewed, and written by experts in the field. The journal maintains high standards, ensuring that readers are provided with the most up-to-date and reliable information on brain and neurological disorders. In conclusion, I had a wonderful experience publishing in Brain and Neurological Disorders. The peer review process was thorough, the editorial office provided exceptional support, and the journal's quality is second to none. I would highly recommend this journal to any researcher working in the field of neurology and brain disorders.
Dear Agrippa Hilda, Journal of Neuroscience and Neurological Surgery, Editorial Coordinator, I trust this message finds you well. I want to extend my appreciation for considering my article for publication in your esteemed journal. I am pleased to provide a testimonial regarding the peer review process and the support received from your editorial office. The peer review process for my paper was carried out in a highly professional and thorough manner. The feedback and comments provided by the authors were constructive and very useful in improving the quality of the manuscript. This rigorous assessment process undoubtedly contributes to the high standards maintained by your journal.
International Journal of Clinical Case Reports and Reviews. I strongly recommend to consider submitting your work to this high-quality journal. The support and availability of the Editorial staff is outstanding and the review process was both efficient and rigorous.
Thank you very much for publishing my Research Article titled “Comparing Treatment Outcome Of Allergic Rhinitis Patients After Using Fluticasone Nasal Spray And Nasal Douching" in the Journal of Clinical Otorhinolaryngology. As Medical Professionals we are immensely benefited from study of various informative Articles and Papers published in this high quality Journal. I look forward to enriching my knowledge by regular study of the Journal and contribute my future work in the field of ENT through the Journal for use by the medical fraternity. The support from the Editorial office was excellent and very prompt. I also welcome the comments received from the readers of my Research Article.
Dear Erica Kelsey, Editorial Coordinator of Cancer Research and Cellular Therapeutics Our team is very satisfied with the processing of our paper by your journal. That was fast, efficient, rigorous, but without unnecessary complications. We appreciated the very short time between the submission of the paper and its publication on line on your site.
I am very glad to say that the peer review process is very successful and fast and support from the Editorial Office. Therefore, I would like to continue our scientific relationship for a long time. And I especially thank you for your kindly attention towards my article. Have a good day!
"We recently published an article entitled “Influence of beta-Cyclodextrins upon the Degradation of Carbofuran Derivatives under Alkaline Conditions" in the Journal of “Pesticides and Biofertilizers” to show that the cyclodextrins protect the carbamates increasing their half-life time in the presence of basic conditions This will be very helpful to understand carbofuran behaviour in the analytical, agro-environmental and food areas. We greatly appreciated the interaction with the editor and the editorial team; we were particularly well accompanied during the course of the revision process, since all various steps towards publication were short and without delay".
I would like to express my gratitude towards you process of article review and submission. I found this to be very fair and expedient. Your follow up has been excellent. I have many publications in national and international journal and your process has been one of the best so far. Keep up the great work.
We are grateful for this opportunity to provide a glowing recommendation to the Journal of Psychiatry and Psychotherapy. We found that the editorial team were very supportive, helpful, kept us abreast of timelines and over all very professional in nature. The peer review process was rigorous, efficient and constructive that really enhanced our article submission. The experience with this journal remains one of our best ever and we look forward to providing future submissions in the near future.
I am very pleased to serve as EBM of the journal, I hope many years of my experience in stem cells can help the journal from one way or another. As we know, stem cells hold great potential for regenerative medicine, which are mostly used to promote the repair response of diseased, dysfunctional or injured tissue using stem cells or their derivatives. I think Stem Cell Research and Therapeutics International is a great platform to publish and share the understanding towards the biology and translational or clinical application of stem cells.
I would like to give my testimony in the support I have got by the peer review process and to support the editorial office where they were of asset to support young author like me to be encouraged to publish their work in your respected journal and globalize and share knowledge across the globe. I really give my great gratitude to your journal and the peer review including the editorial office.
I am delighted to publish our manuscript entitled "A Perspective on Cocaine Induced Stroke - Its Mechanisms and Management" in the Journal of Neuroscience and Neurological Surgery. The peer review process, support from the editorial office, and quality of the journal are excellent. The manuscripts published are of high quality and of excellent scientific value. I recommend this journal very much to colleagues.
Dr.Tania Muñoz, My experience as researcher and author of a review article in The Journal Clinical Cardiology and Interventions has been very enriching and stimulating. The editorial team is excellent, performs its work with absolute responsibility and delivery. They are proactive, dynamic and receptive to all proposals. Supporting at all times the vast universe of authors who choose them as an option for publication. The team of review specialists, members of the editorial board, are brilliant professionals, with remarkable performance in medical research and scientific methodology. Together they form a frontline team that consolidates the JCCI as a magnificent option for the publication and review of high-level medical articles and broad collective interest. I am honored to be able to share my review article and open to receive all your comments.
“The peer review process of JPMHC is quick and effective. Authors are benefited by good and professional reviewers with huge experience in the field of psychology and mental health. The support from the editorial office is very professional. People to contact to are friendly and happy to help and assist any query authors might have. Quality of the Journal is scientific and publishes ground-breaking research on mental health that is useful for other professionals in the field”.
Dear editorial department: On behalf of our team, I hereby certify the reliability and superiority of the International Journal of Clinical Case Reports and Reviews in the peer review process, editorial support, and journal quality. Firstly, the peer review process of the International Journal of Clinical Case Reports and Reviews is rigorous, fair, transparent, fast, and of high quality. The editorial department invites experts from relevant fields as anonymous reviewers to review all submitted manuscripts. These experts have rich academic backgrounds and experience, and can accurately evaluate the academic quality, originality, and suitability of manuscripts. The editorial department is committed to ensuring the rigor of the peer review process, while also making every effort to ensure a fast review cycle to meet the needs of authors and the academic community. Secondly, the editorial team of the International Journal of Clinical Case Reports and Reviews is composed of a group of senior scholars and professionals with rich experience and professional knowledge in related fields. The editorial department is committed to assisting authors in improving their manuscripts, ensuring their academic accuracy, clarity, and completeness. Editors actively collaborate with authors, providing useful suggestions and feedback to promote the improvement and development of the manuscript. We believe that the support of the editorial department is one of the key factors in ensuring the quality of the journal. Finally, the International Journal of Clinical Case Reports and Reviews is renowned for its high- quality articles and strict academic standards. The editorial department is committed to publishing innovative and academically valuable research results to promote the development and progress of related fields. The International Journal of Clinical Case Reports and Reviews is reasonably priced and ensures excellent service and quality ratio, allowing authors to obtain high-level academic publishing opportunities in an affordable manner. I hereby solemnly declare that the International Journal of Clinical Case Reports and Reviews has a high level of credibility and superiority in terms of peer review process, editorial support, reasonable fees, and journal quality. Sincerely, Rui Tao.
Clinical Cardiology and Cardiovascular Interventions I testity the covering of the peer review process, support from the editorial office, and quality of the journal.
Clinical Cardiology and Cardiovascular Interventions, we deeply appreciate the interest shown in our work and its publication. It has been a true pleasure to collaborate with you. The peer review process, as well as the support provided by the editorial office, have been exceptional, and the quality of the journal is very high, which was a determining factor in our decision to publish with you.
The peer reviewers process is quick and effective, the supports from editorial office is excellent, the quality of journal is high. I would like to collabroate with Internatioanl journal of Clinical Case Reports and Reviews journal clinically in the future time.
Clinical Cardiology and Cardiovascular Interventions, I would like to express my sincerest gratitude for the trust placed in our team for the publication in your journal. It has been a true pleasure to collaborate with you on this project. I am pleased to inform you that both the peer review process and the attention from the editorial coordination have been excellent. Your team has worked with dedication and professionalism to ensure that your publication meets the highest standards of quality. We are confident that this collaboration will result in mutual success, and we are eager to see the fruits of this shared effort.
Dear Dr. Jessica Magne, Editorial Coordinator 0f Clinical Cardiology and Cardiovascular Interventions, I hope this message finds you well. I want to express my utmost gratitude for your excellent work and for the dedication and speed in the publication process of my article titled "Navigating Innovation: Qualitative Insights on Using Technology for Health Education in Acute Coronary Syndrome Patients." I am very satisfied with the peer review process, the support from the editorial office, and the quality of the journal. I hope we can maintain our scientific relationship in the long term.
Dear Monica Gissare, - Editorial Coordinator of Nutrition and Food Processing. ¨My testimony with you is truly professional, with a positive response regarding the follow-up of the article and its review, you took into account my qualities and the importance of the topic¨.
Dear Dr. Jessica Magne, Editorial Coordinator 0f Clinical Cardiology and Cardiovascular Interventions, The review process for the article “The Handling of Anti-aggregants and Anticoagulants in the Oncologic Heart Patient Submitted to Surgery” was extremely rigorous and detailed. From the initial submission to the final acceptance, the editorial team at the “Journal of Clinical Cardiology and Cardiovascular Interventions” demonstrated a high level of professionalism and dedication. The reviewers provided constructive and detailed feedback, which was essential for improving the quality of our work. Communication was always clear and efficient, ensuring that all our questions were promptly addressed. The quality of the “Journal of Clinical Cardiology and Cardiovascular Interventions” is undeniable. It is a peer-reviewed, open-access publication dedicated exclusively to disseminating high-quality research in the field of clinical cardiology and cardiovascular interventions. The journal's impact factor is currently under evaluation, and it is indexed in reputable databases, which further reinforces its credibility and relevance in the scientific field. I highly recommend this journal to researchers looking for a reputable platform to publish their studies.
Dear Editorial Coordinator of the Journal of Nutrition and Food Processing! "I would like to thank the Journal of Nutrition and Food Processing for including and publishing my article. The peer review process was very quick, movement and precise. The Editorial Board has done an extremely conscientious job with much help, valuable comments and advices. I find the journal very valuable from a professional point of view, thank you very much for allowing me to be part of it and I would like to participate in the future!”
Dealing with The Journal of Neurology and Neurological Surgery was very smooth and comprehensive. The office staff took time to address my needs and the response from editors and the office was prompt and fair. I certainly hope to publish with this journal again.Their professionalism is apparent and more than satisfactory. Susan Weiner
My Testimonial Covering as fellowing: Lin-Show Chin. The peer reviewers process is quick and effective, the supports from editorial office is excellent, the quality of journal is high. I would like to collabroate with Internatioanl journal of Clinical Case Reports and Reviews.
My experience publishing in Psychology and Mental Health Care was exceptional. The peer review process was rigorous and constructive, with reviewers providing valuable insights that helped enhance the quality of our work. The editorial team was highly supportive and responsive, making the submission process smooth and efficient. The journal's commitment to high standards and academic rigor makes it a respected platform for quality research. I am grateful for the opportunity to publish in such a reputable journal.
My experience publishing in International Journal of Clinical Case Reports and Reviews was exceptional. I Come forth to Provide a Testimonial Covering the Peer Review Process and the editorial office for the Professional and Impartial Evaluation of the Manuscript.
I would like to offer my testimony in the support. I have received through the peer review process and support the editorial office where they are to support young authors like me, encourage them to publish their work in your esteemed journals, and globalize and share knowledge globally. I really appreciate your journal, peer review, and editorial office.
Dear Agrippa Hilda- Editorial Coordinator of Journal of Neuroscience and Neurological Surgery, "The peer review process was very quick and of high quality, which can also be seen in the articles in the journal. The collaboration with the editorial office was very good."
I would like to express my sincere gratitude for the support and efficiency provided by the editorial office throughout the publication process of my article, “Delayed Vulvar Metastases from Rectal Carcinoma: A Case Report.” I greatly appreciate the assistance and guidance I received from your team, which made the entire process smooth and efficient. The peer review process was thorough and constructive, contributing to the overall quality of the final article. I am very grateful for the high level of professionalism and commitment shown by the editorial staff, and I look forward to maintaining a long-term collaboration with the International Journal of Clinical Case Reports and Reviews.
To Dear Erin Aust, I would like to express my heartfelt appreciation for the opportunity to have my work published in this esteemed journal. The entire publication process was smooth and well-organized, and I am extremely satisfied with the final result. The Editorial Team demonstrated the utmost professionalism, providing prompt and insightful feedback throughout the review process. Their clear communication and constructive suggestions were invaluable in enhancing my manuscript, and their meticulous attention to detail and dedication to quality are truly commendable. Additionally, the support from the Editorial Office was exceptional. From the initial submission to the final publication, I was guided through every step of the process with great care and professionalism. The team's responsiveness and assistance made the entire experience both easy and stress-free. I am also deeply impressed by the quality and reputation of the journal. It is an honor to have my research featured in such a respected publication, and I am confident that it will make a meaningful contribution to the field.
"I am grateful for the opportunity of contributing to [International Journal of Clinical Case Reports and Reviews] and for the rigorous review process that enhances the quality of research published in your esteemed journal. I sincerely appreciate the time and effort of your team who have dedicatedly helped me in improvising changes and modifying my manuscript. The insightful comments and constructive feedback provided have been invaluable in refining and strengthening my work".
I thank the ‘Journal of Clinical Research and Reports’ for accepting this article for publication. This is a rigorously peer reviewed journal which is on all major global scientific data bases. I note the review process was prompt, thorough and professionally critical. It gave us an insight into a number of important scientific/statistical issues. The review prompted us to review the relevant literature again and look at the limitations of the study. The peer reviewers were open, clear in the instructions and the editorial team was very prompt in their communication. This journal certainly publishes quality research articles. I would recommend the journal for any future publications.
Dear Jessica Magne, with gratitude for the joint work. Fast process of receiving and processing the submitted scientific materials in “Clinical Cardiology and Cardiovascular Interventions”. High level of competence of the editors with clear and correct recommendations and ideas for enriching the article.
We found the peer review process quick and positive in its input. The support from the editorial officer has been very agile, always with the intention of improving the article and taking into account our subsequent corrections.
My article, titled 'No Way Out of the Smartphone Epidemic Without Considering the Insights of Brain Research,' has been republished in the International Journal of Clinical Case Reports and Reviews. The review process was seamless and professional, with the editors being both friendly and supportive. I am deeply grateful for their efforts.
To Dear Erin Aust – Editorial Coordinator of Journal of General Medicine and Clinical Practice! I declare that I am absolutely satisfied with your work carried out with great competence in following the manuscript during the various stages from its receipt, during the revision process to the final acceptance for publication. Thank Prof. Elvira Farina
Dear Jessica, and the super professional team of the ‘Clinical Cardiology and Cardiovascular Interventions’ I am sincerely grateful to the coordinated work of the journal team for the no problem with the submission of my manuscript: “Cardiometabolic Disorders in A Pregnant Woman with Severe Preeclampsia on the Background of Morbid Obesity (Case Report).” The review process by 5 experts was fast, and the comments were professional, which made it more specific and academic, and the process of publication and presentation of the article was excellent. I recommend that my colleagues publish articles in this journal, and I am interested in further scientific cooperation. Sincerely and best wishes, Dr. Oleg Golyanovskiy.
Dear Ashley Rosa, Editorial Coordinator of the journal - Psychology and Mental Health Care. " The process of obtaining publication of my article in the Psychology and Mental Health Journal was positive in all areas. The peer review process resulted in a number of valuable comments, the editorial process was collaborative and timely, and the quality of this journal has been quickly noticed, resulting in alternative journals contacting me to publish with them." Warm regards, Susan Anne Smith, PhD. Australian Breastfeeding Association.
Dear Jessica Magne, Editorial Coordinator, Clinical Cardiology and Cardiovascular Interventions, Auctores Publishing LLC. I appreciate the journal (JCCI) editorial office support, the entire team leads were always ready to help, not only on technical front but also on thorough process. Also, I should thank dear reviewers’ attention to detail and creative approach to teach me and bring new insights by their comments. Surely, more discussions and introduction of other hemodynamic devices would provide better prevention and management of shock states. Your efforts and dedication in presenting educational materials in this journal are commendable. Best wishes from, Farahnaz Fallahian.
Dear Maria Emerson, Editorial Coordinator, International Journal of Clinical Case Reports and Reviews, Auctores Publishing LLC. I am delighted to have published our manuscript, "Acute Colonic Pseudo-Obstruction (ACPO): A rare but serious complication following caesarean section." I want to thank the editorial team, especially Maria Emerson, for their prompt review of the manuscript, quick responses to queries, and overall support. Yours sincerely Dr. Victor Olagundoye.
Dear Ashley Rosa, Editorial Coordinator, International Journal of Clinical Case Reports and Reviews. Many thanks for publishing this manuscript after I lost confidence the editors were most helpful, more than other journals Best wishes from, Susan Anne Smith, PhD. Australian Breastfeeding Association.
Dear Agrippa Hilda, Editorial Coordinator, Journal of Neuroscience and Neurological Surgery. The entire process including article submission, review, revision, and publication was extremely easy. The journal editor was prompt and helpful, and the reviewers contributed to the quality of the paper. Thank you so much! Eric Nussbaum, MD
Dr Hala Al Shaikh This is to acknowledge that the peer review process for the article ’ A Novel Gnrh1 Gene Mutation in Four Omani Male Siblings, Presentation and Management ’ sent to the International Journal of Clinical Case Reports and Reviews was quick and smooth. The editorial office was prompt with easy communication.
Dear Erin Aust, Editorial Coordinator, Journal of General Medicine and Clinical Practice. We are pleased to share our experience with the “Journal of General Medicine and Clinical Practice”, following the successful publication of our article. The peer review process was thorough and constructive, helping to improve the clarity and quality of the manuscript. We are especially thankful to Ms. Erin Aust, the Editorial Coordinator, for her prompt communication and continuous support throughout the process. Her professionalism ensured a smooth and efficient publication experience. The journal upholds high editorial standards, and we highly recommend it to fellow researchers seeking a credible platform for their work. Best wishes By, Dr. Rakhi Mishra.
Dear Jessica Magne, Editorial Coordinator, Clinical Cardiology and Cardiovascular Interventions, Auctores Publishing LLC. The peer review process of the journal of Clinical Cardiology and Cardiovascular Interventions was excellent and fast, as was the support of the editorial office and the quality of the journal. Kind regards Walter F. Riesen Prof. Dr. Dr. h.c. Walter F. Riesen.
Dear Ashley Rosa, Editorial Coordinator, International Journal of Clinical Case Reports and Reviews, Auctores Publishing LLC. Thank you for publishing our article, Exploring Clozapine's Efficacy in Managing Aggression: A Multiple Single-Case Study in Forensic Psychiatry in the international journal of clinical case reports and reviews. We found the peer review process very professional and efficient. The comments were constructive, and the whole process was efficient. On behalf of the co-authors, I would like to thank you for publishing this article. With regards, Dr. Jelle R. Lettinga.
Dear Clarissa Eric, Editorial Coordinator, Journal of Clinical Case Reports and Studies, I would like to express my deep admiration for the exceptional professionalism demonstrated by your journal. I am thoroughly impressed by the speed of the editorial process, the substantive and insightful reviews, and the meticulous preparation of the manuscript for publication. Additionally, I greatly appreciate the courteous and immediate responses from your editorial office to all my inquiries. Best Regards, Dariusz Ziora
Dear Chrystine Mejia, Editorial Coordinator, Journal of Neurodegeneration and Neurorehabilitation, Auctores Publishing LLC, We would like to thank the editorial team for the smooth and high-quality communication leading up to the publication of our article in the Journal of Neurodegeneration and Neurorehabilitation. The reviewers have extensive knowledge in the field, and their relevant questions helped to add value to our publication. Kind regards, Dr. Ravi Shrivastava.
Dear Clarissa Eric, Editorial Coordinator, Journal of Clinical Case Reports and Studies, Auctores Publishing LLC, USA Office: +1-(302)-520-2644. I would like to express my sincere appreciation for the efficient and professional handling of my case report by the ‘Journal of Clinical Case Reports and Studies’. The peer review process was not only fast but also highly constructive—the reviewers’ comments were clear, relevant, and greatly helped me improve the quality and clarity of my manuscript. I also received excellent support from the editorial office throughout the process. Communication was smooth and timely, and I felt well guided at every stage, from submission to publication. The overall quality and rigor of the journal are truly commendable. I am pleased to have published my work with Journal of Clinical Case Reports and Studies, and I look forward to future opportunities for collaboration. Sincerely, Aline Tollet, UCLouvain.
Dear Ms. Mayra Duenas, Editorial Coordinator, International Journal of Clinical Case Reports and Reviews. “The International Journal of Clinical Case Reports and Reviews represented the “ideal house” to share with the research community a first experience with the use of the Simeox device for speech rehabilitation. High scientific reputation and attractive website communication were first determinants for the selection of this Journal, and the following submission process exceeded expectations: fast but highly professional peer review, great support by the editorial office, elegant graphic layout. Exactly what a dynamic research team - also composed by allied professionals - needs!" From, Chiara Beccaluva, PT - Italy.
Dear Maria Emerson, Editorial Coordinator, we have deeply appreciated the professionalism demonstrated by the International Journal of Clinical Case Reports and Reviews. The reviewers have extensive knowledge of our field and have been very efficient and fast in supporting the process. I am really looking forward to further collaboration. Thanks. Best regards, Dr. Claudio Ligresti
Dear Chrystine Mejia, Editorial Coordinator, Journal of Neurodegeneration and Neurorehabilitation. “The peer review process was efficient and constructive, and the editorial office provided excellent communication and support throughout. The journal ensures scientific rigor and high editorial standards, while also offering a smooth and timely publication process. We sincerely appreciate the work of the editorial team in facilitating the dissemination of innovative approaches such as the Bonori Method.” Best regards, Dr. Matteo Bonori.
I recommend without hesitation submitting relevant papers on medical decision making to the International Journal of Clinical Case Reports and Reviews. I am very grateful to the editorial staff. Maria Emerson was a pleasure to communicate with. The time from submission to publication was an extremely short 3 weeks. The editorial staff submitted the paper to three reviewers. Two of the reviewers commented positively on the value of publishing the paper. The editorial staff quickly recognized the third reviewer’s comments as an unjust attempt to reject the paper. I revised the paper as recommended by the first two reviewers.
Dear Maria Emerson, Editorial Coordinator, Journal of Clinical Research and Reports. Thank you for publishing our case report: "Clinical Case of Effective Fetal Stem Cells Treatment in a Patient with Autism Spectrum Disorder" within the "Journal of Clinical Research and Reports" being submitted by the team of EmCell doctors from Kyiv, Ukraine. We much appreciate a professional and transparent peer-review process from Auctores. All research Doctors are so grateful to your Editorial Office and Auctores Publishing support! I amiably wish our article publication maintained a top quality of your International Scientific Journal. My best wishes for a prosperity of the Journal of Clinical Research and Reports. Hope our scientific relationship and cooperation will remain long lasting. Thank you very much indeed. Kind regards, Dr. Andriy Sinelnyk Cell Therapy Center EmCell
Dear Editorial Team, Clinical Cardiology and Cardiovascular Interventions. It was truly a rewarding experience to work with the journal “Clinical Cardiology and Cardiovascular Interventions”. The peer review process was insightful and encouraging, helping us refine our work to a higher standard. The editorial office offered exceptional support with prompt and thoughtful communication. I highly value the journal’s role in promoting scientific advancement and am honored to be part of it. Best regards, Meng-Jou Lee, MD, Department of Anesthesiology, National Taiwan University Hospital.
Dear Editorial Team, Journal-Clinical Cardiology and Cardiovascular Interventions, “Publishing my article with Clinical Cardiology and Cardiovascular Interventions has been a highly positive experience. The peer-review process was rigorous yet supportive, offering valuable feedback that strengthened my work. The editorial team demonstrated exceptional professionalism, prompt communication, and a genuine commitment to maintaining the highest scientific standards. I am very pleased with the publication quality and proud to be associated with such a reputable journal.” Warm regards, Dr. Mahmoud Kamal Moustafa Ahmed
Dear Maria Emerson, Editorial Coordinator of ‘International Journal of Clinical Case Reports and Reviews’, I appreciate the opportunity to publish my article with your journal. The editorial office provided clear communication during the submission and review process, and I found the overall experience professional and constructive. Best regards, Elena Salvatore.
Dear Mayra Duenas, Editorial Coordinator of ‘International Journal of Clinical Case Reports and Reviews Herewith I confirm an optimal peer review process and a great support of the editorial office of the present journal
Dear Editorial Team, Clinical Cardiology and Cardiovascular Interventions. I am really grateful for the peers review; their feedback gave me the opportunity to reflect on the message and impact of my work and to ameliorate the article. The editors did a great job in addition by encouraging me to continue with the process of publishing.
Dear Cecilia Lilly, Editorial Coordinator, Endocrinology and Disorders, Thank you so much for your quick response regarding reviewing and all process till publishing our manuscript entitled: Prevalence of Pre-Diabetes and its Associated Risk Factors Among Nile College Students, Sudan. Best regards, Dr Mamoun Magzoub.
International Journal of Clinical Case Reports and Reviews is a high quality journal that has a clear and concise submission process. The peer review process was comprehensive and constructive. Support from the editorial office was excellent, since the administrative staff were responsive. The journal provides a fast and timely publication timeline.
Dear Maria Emerson, Editorial Coordinator of International Journal of Clinical Case Reports and Reviews, What distinguishes International Journal of Clinical Case Report and Review is not only the scientific rigor of its publications, but the intellectual climate in which research is evaluated. The submission process is refreshingly free of unnecessary formal barriers and bureaucratic rituals that often complicate academic publishing without adding real value. The peer-review system is demanding yet constructive, guided by genuine scientific dialogue rather than hierarchical or authoritarian attitudes. Reviewers act as collaborators in improving the manuscript, not as gatekeepers imposing arbitrary standards. This journal offers a rare balance: high methodological standards combined with a respectful, transparent, and supportive editorial approach. In an era where publishing can feel more burdensome than research itself, this platform restores the original purpose of peer review — to refine ideas, not to obstruct them Prof. Perlat Kapisyzi, FCCP PULMONOLOGIST AND THORACIC IMAGING.
Dear Mayra Duenas, Editorial Coordinator of the journal IJCCR, I write here a little on my experience as an author submitting to the International Journal of Clinical Case Reports and Reviews (IJCCR). This was my first submission to IJCCR and my manuscript was inherently an outsider’s effort. It attempted to broadly identify and then make some sense of life’s under-appreciated mysteries. I initially had responded to a request for possible submissions. I then contacted IJCCR with a tentative topic for a manuscript. They quickly got back with an approval for the submission, but with a particular requirement that it be medically relevant. I then put together a manuscript and submitted it. After the usual back-and-forth over forms and formality, the manuscript was sent off for reviews. Within 2 weeks I got back 4 reviews which were both helpful and also surprising. Surprising in that the topic was somewhat foreign to medical literature. My subsequent updates in response to the reviewer comments went smoothly and in short order I had a series of proofs to evaluate. All in all, the whole publication process seemed outstanding. It was both helpful in terms of the paper’s content and also in terms of its efficient and friendly communications. Thank you all very much. Sincerely, Ted Christopher, Rochester, NY.
Dear Grace Pierce, Editorial Coordinator of the journal IJCCR, I had a very positive experience with Auctores - Journal throughout the publication process. The Editorial Team was highly responsive, professional, and supportive at every stage. I would like to extend my sincere thanks to the Editor: Grace Pierce, for her guidance and assistance. The peer-review process was smooth and constructive, helping improve the quality of my work. I would gladly recommend Auctores Journal to fellow researchers and authors. Dr. SABITA SINHA, Medical Oncologist, MD (Electro Homeopathy).
Dear Maria Emerson, Editorial Coordinator of - Journal of Clinical Research and Reports. ''I am pleased to provide this testimonial following the publication of our recent case report in this journal. The peer review process was rigorous, constructive, thorough, and conducted in a timely manner. The reviewers’ comments were thoughtful, detailed, and highly constructive, contributing substantially to the refinement, clarity, and scientific robustness of our manuscript. The process was conducted with professionalism and academic integrity throughout. The support provided by the editorial office was exemplary. Communication was consistently prompt, clear, and courteous at all stages of the submission and publication process. The editorial team demonstrated a high level of organization and responsiveness, ensuring that all queries were addressed efficiently and that the process remained transparent and well-coordinated. The overall quality of the journal is reflected in its strong editorial standards, commitment to scientific excellence, and dedication to publishing clinically meaningful research. It has been a privilege to publish our work in this journal, and we would welcome the opportunity to contribute further in the future.'' Best wishes from, Dr. Efstratios Trogkanis, Cardiologist.
Dear Reader: We have published several articles in the Auctores Publishing, LLC, journal, Clinical Medical Reviews and Reports in recent years (CMRR). This is an ‘open access’ journal and the following are our observations. From the initial invitation to submit an article, to the final edits of galley proofs, we have found CMRR personnel to be professional, responsive, rapid and thorough. This entire process begins with Catherine Mitchell, Editorial Coordinator. She is simply outstanding, and, I believe, unparalleled in her capacity. I cannot imagine a more responsive and dedicated Editorial Coordinator. As I read the dates and timing of her correspondence with us, it seems that she never sleeps. I hope Auctores Publishing, LLC, appreciates her efforts as much as these authors do. Thank you to Auctores Publishing, LLC, to the Editorial Staff/Board, and to Catherine Mitchell from a grateful author(s).